教育部近日印发通知,对2025年全国学前教育宣传月(5月20日—6月20日)活动进行部署。通知指出,今年活动的重点是,深入解读学前教育法主要内容,帮助学前教育工作者、家长和社会各界准确理解和把握法律规定与内在要求,增强尊法、守法意识,树立科学保育教育观念。充分展示典型地区学前教育改革发展成果,推广贯彻落实学前教育法的好思路、好经验、好做法,推动各地主动运用学前教育法促进事业发展。活动的宣传形式主要
编者按: 为深入贯彻党的二十大关于加快建设教育强国的战略部署,中共中央、国务院今年年初印发了《教育强国建设规划纲要(2024-2035年)》,对建设高质量教育体系进行了系统谋划,其中明确要求“建设学习型社会,以教育数字化开辟发展新赛道、塑造发展新优势”。 本期,我们邀请郑州大学教育学院杨光钦教授、广州大学教育学院赵南教授、河南科技大学高等教育研究所田虎伟教授等围绕老幼一体化、学前教育免费政策、
当前我国已经进入少子化与老龄化社会,特别是新生儿出生数量逐年下降。为此,国家实施了一系列支持生育的积极政策。学前教育由于是离家庭生育决策最近的教育阶段,所以一直被视为重要的政策手段,被很多面临同样人口挑战的国家所广泛使用。今年“两会”政府工作报告中首次提出要逐步推行免费学前教育,即是对这一政策手段寄予了很高的期望。这对我国学前教育来说,是继2010年国家重视学前教育之后迎来的又一重要发展机会。为实
2022年2月,河南省委办公厅、省政府办公厅印发了《关于全面加强和改进新时代学校体育工作的实施方案》(以下简称“方案”)。为掌握方案在县域的贯彻落实情况,我们于2024年3月依据方案编制了调查问卷,对X县的157名中小学体育教师进行了问卷调查。 调查结果显示,X县中小学在学生运动技能提升、体育活动安排、体育竞赛开展、学生体质健康评价等方面取得了一定进展,但是与方案的要求相比还有不小的差距,主要表
在数字经济蓬勃兴起与产业加速转型升级的时代背景下,职业教育已成为推动区域经济高质量发展的关键要素,它不仅能有效缓解企业的“用工荒”,还能成为区域经济创新发展的“助推器”。可见,职业教育与经济发展之间存在着极为深刻且紧密的互动关系,这种关系催生了现代经济社会发展的核心动力机制。 从历史演进的视角审视,每一次重大的工业革命与技术革新,都离不开职业教育所培育的技术技能人才的坚实支撑。回溯18世纪英国工
在教育强国建设背景下,教育家精神关乎教师的专业素养与职业情怀,是引领教育改革与创新、培养时代新人的精神灯塔。深入研究教育家精神,不仅有助于拓展教育理论的深度,也可为教师的专业发展提供理论支撑。本研究通过系统梳理2018—2024年教育家精神的研究成果,分析其现状及趋势,以期为未来教育家精神的研究提供方向和思路。 一、数据与研究方法 本研究立足系统性与科学性,通过中国知网等数据库检索“教育家”“
习近平总书记在中国科学院第二十次院士大会上指出,当今世界的竞争,说到底是人才竞争、教育竞争。要更加重视人才自主培养,更加重视科学精神、创新能力、批判性思维的培养培育。要更加重视青年人才培养,努力造就一批具有世界影响力的顶尖科技人才,稳定支持一批创新团队,培养更多高素质技术技能人才、能工巧匠、大国工匠。 基于此,南阳市第一中学校近年来努力以项目化学习促五育融合、以多元化研究促创新思维,对人才培养新
办学理念既是学校发展的灵魂,又是推动学校高质量发展的动力源。近年来,鹤壁市兰苑中学注重创新提升办学品位,丰富育人内涵,提出“让每个学生都能获得进步与成长”的办学理念。笔者以此对兰苑中学近年来的发展进行梳理总结,希望能为更多学校提供参考。 一、内涵发展 明确且富有前瞻性的办学理念,能够为学校的持续健康发展提供方向指引,是凝聚全校师生共同奋斗的精神纽带。新时代,面对家长期盼和社会重托、学生成长环境
研学实践是落实素质教育、推动学科融合的重要途径。教育部明确要求将乡土文化资源融入实践育人体系。郑州航空港区思存路小学立足五育融合的教育理念,结合中原地域农耕文明特色,开发“心视界”研学校本课程,构建“导学—行学—展学”三段式研学课程模式,以有效提升学生核心素养。 一、三段式研学实践课程模式简介 “心视界”研学课程突破校园空间与学科界限,以地域自然风景区及研学基地为载体,构建“自然生态赏悦”“智
洛阳作为历史文化名城,地域文化资源丰富,教师结合地域优势开展“人与自然”等主题综合实践活动,不仅可以为综合实践活动课程的实施提供具有地方特色的范例,还有助于学生在项目式学习中增强对家乡的认同感与自豪感。本文以六年级下册《家乡特产的调查与推介》为例进行探究分享。 一、开展项目式学习,融入地域特色 (一)项目主题确定背景 六年级学生正处于知识快速积累与学习能力逐步提升的关键时期,参与具有本土地域
近年来,研学活动方兴未艾,但囿于地区经济社会发展状况、教育水平及学校层次的不同,研学旅行的实施效果存在较大差异。华中师范大学附属息县高级中学(以下简称“华中师大息县附中”)自建校以来,坚持多样化、特色化发展,致力打造研学旅行课程与开放课堂,组织学生开展丰富多彩的研学旅行活动,让学生在体验中感悟、思考和成长,使研学旅行成为学校的特色课程资源。笔者在此就研学旅行课程资源建设方面的做法与体会进行分享。
党的二十大报告提出,要“加快建设高质量教育体系,发展素质教育,促进教育公平”“优化区域教育资源配置”。小学作为基础教育的重要学段,要有效凸显育人成效,教研工作非常重要。近年来,笔者站在教研员视角,对洛阳市的小学语文教研工作进行了长期调研、观察,探寻“一主多元”区域协同教研的实践轨迹,取得了一些经验,现分享如下。 一、区域间教育发展不均衡的因素 一是缺乏专业性引领。受政策、地域等因素影响,加上一
2024年全国教育大会提出:“优化区域教育资源配置,推动义务教育优质均衡发展,逐步缩小城乡、区域、校际、群体差距。”那么,如何缩小城乡差距,推进教育优质均衡发展呢?实践证明,依托区域优质教育集团,搭建城乡教研共同体,以教师资源的整合、数字化平台的搭建等建立城乡教师教研协同发展机制,以教师的专业成长推动学校教育高质量提升,是一条有效路径。 城乡教研共同体的建设不是简单的单向“输血”,而是通过制度设
2022年,河南省启动义务教育作业评价改革工作,济源市济水西关学校被确定为实验校。三年多来,西关学校将“基础性作业的使用与评价”作为推动课堂教学变革的重要一步,从探索管理模式、转变备课思路、改变作业形式、优化评价方式四个维度不断实践,推动教学质量全面提升。 一、依托数据平台,探索管理新模式 学校出台《济水西关学校学生作业管理工作机制》,对基础性作业实行“432”专项管理,即“四个确保”“三项考
《义务教育道德与法治课程标准(2022年版)》(以下简称《标准》)指出,教师要积极利用和开发各种课程资源,为促进学生学习方式的转变提供课程资源支持。小学生由于阅读能力尚弱,不能很好理解相对抽象的理论知识。在开发课程资源时,教师要结合学情引入图文并茂、生动形象的绘本资源。绘本是以绘画为主并附有少量文字的读物,不仅能帮助学生学习知识,还能促进其逐步建构精神世界。因此,在小学道德与法治教学中,教师可引入
在《关于全面加强和改进新时代学校美育工作的意见》指导下,美育已从传统艺术教育升华为全面育人工程。作为初中思政教师,笔者致力构建“六个一”美育实践体系,努力实现“以美启真、以美储善”。 一、理论框架与实践逻辑 1.政策依据。对照《义务教育道德与法治课程标准(2022年版)》中健全人格、责任意识等核心素养要求,美育实践与“教学与社会实践相结合”的课程理念高度契合。 2.心理机制。根据皮亚杰认知发
在小学阶段,规则意识的培养是学生形成良好习惯、树立法治观念的重要基础。人教版《道德与法治》教材通过贴近学生生活的案例和实践活动,为教师提供了系统的教学资源。 一、培养规则意识的教育学基础 皮亚杰的认知发展理论认为,7—11岁儿童正处于具体运算阶段,其道德认知从他律转向自律,开始理解规则的可变性。在教育实践中,如通过模拟红绿灯场景和班级值日制度等具象规则载体,能够有效促进儿童对行为规范的认知。班
闫文,郑州市中原区西郡第二小学体育教师,中小学高级教师,中原名师,河南省教师教育专家,河南省名师,郑州市杰出教师。录像课获得国家级一等奖2次,主持参与课题20余项,参编《体育与健康》教辅12册,发表论文30余篇,录制同步课堂教学光盘20节。 什么是教育?我想,教育的出发点和归宿都应当是人生的幸福,因为学习的最终目的就是人的幸福。要通过教育的过程,使每一个受教育者都能成为和谐社会的建设者和幸福人生
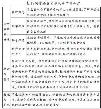
随着教育理念的不断更新,跨学科教学逐渐成为教育领域关注的焦点。物理知识与生活实际紧密相连,通过跨学科实践活动——隔音房制作,可以让学生深刻体会物理原理在解决实际问题中的作用,提高对物理知识的理解和应用能力,同时也有利于激发学生的学习兴趣和创新思维。 一、整合活动涉及的学科知识 制作隔音房项目为学生提供了一个将物理知识应用于实际场景,同时整合多学科知识的平台(如表1所示)。在活动过程中,学生需要
新修订的义务教育课程标准紧扣核心素养导向理念,特别注重培养学生在现实情境下解决复杂问题的综合素质与能力。本文主要探讨微视频在课堂导学情境创设中的问题与对策,以供参考。 一、微视频在课堂导学情境创设中存在的问题 1.微视频选取缺乏关联性 一些教师在利用微视频创设导学情境时,全凭个人经验,随意性大,课堂与课外知识的过渡环节被遗忘,教学成效不佳。 2.情境创设缺乏沉浸度 有的教师选取的微视频片
在小学阶段开展国学经典诵读活动,能引导孩子树立正确价值观,增强民族自豪感与文化自信,笔者在此分享一下自己的探索与收获。 一、设置诵读制度,让学生“有诵读” 课程规划是教学活动的蓝图,诵读制度的设置,能确保诵读活动和整体教学方向一致。如在小学低年级依据课程规划安排简单的儿歌、童谣诵读,逐步向小学高年级的经典散文诵读过渡。同时,将经典诵读作为课程编排进小学各年级课程表,保证各年级每周至少有一节经典
如何做好农村留守儿童的控辍保学工作,一直是社会关注的问题。结合个人多年的工作实践,笔者认为,控辍保学应从以下几个方面做起。 一、进一步强化家校社协同育人,合力控辍保学 强化各级政府责任,层层实行目标管理。要把控辍保学工作上升到确保社会稳定的全局高度去认识,层层签订《控辍保学责任书》,实行目标量化管理。 强化学校主体责任,建立健全各种管理制度。要推行学校领导联系级段、级段联系班级、班主任联系返
黄河是中华民族的母亲河,孕育了丰富的精神文化成果,是中华文明的重要象征和标志。黄河文化的传承和发展,有助于增强学生的民族认同与文化自信。学校在课程开发与实施过程中,要积极挖掘黄河“非遗”文化资源,以弥补“中国节”校本课程的地方乡土性缺憾,使其进一步发挥传统节日文化、发挥校本特色课程的教育意义。 一、让黄河“非遗”文化融入“中国节”校本课程的实践意义 新课标提出,学校要广泛而有针对性地利用地方和
《义务教育语文课程标准(2022年版)》明确指出:“乡土文化作为最鲜活的教育资源,教师要合理开发和利用,将语文教学与乡土文化紧密结合,实现无痕渗透,从而提高小学生的语文素养、实践能力和创新精神。”乡土文化内容丰富,学校需要选取与学生的生活和学习密切相关的内容,并有机融入教育教学。 作为一名语文教师,笔者从2019年就专注于语文视野下的农村学校传统文化教育的途径研究,力求为农村小学乡土文化教育提供
综合实践活动是从学生的真实生活和发展需要出发,从生活情境中发现问题,通过探究、服务、制作、体验等方式,培养学生综合素质的跨学科实践性课程,有利于引导学生从课堂走向社会。在新课改持续深化的背景下,学校进行综合实践活动课程时,该如何加强对学生的安全教育,提升学生安全防范能力呢? 一、小学综合实践活动现状分析 现今,大部分教师已经意识到综合实践活动课程对引导学生全面发展有着积极作用,学生对此类课程表
在具身认知理论的指引下,江阴外国语学校小学部立足学生年龄特点,遵循学生认知规律,在语文、数学、英语三个学科范围,分别开发一年级系列课程,包括三个学科的游戏课程、绘本课程等,助力小幼学段学科学习的顺利衔接。 一、基于具身认知理论的典型课例 具身认知理论认为,思维和认知在很大程度上依赖和发端于身体,人们的思维认知与其身体以及所处的世界是不可分割、互相影响的。这一理论对幼小衔接课程具有特殊的指导价值
《普通高中历史课程标准(2017年版 2020年修订)》关于高中教学内容改革,提出要“重视以学科大概念为核心,使课程内容结构化,以主题为引领,使课程内容情境化,促进学科核心素养的落实”,这为高中历史教学指明了方向。 大概念介于核心素养与具体知识之间,具有抽象性、统摄性、意义性、迁移性特点,能够起到纽带作用。因此,依托大概念统整高中历史单元和课时教学,是培育学生历史核心素养的重要途径。本文以历史选
古典名著阅读教学,在培养学生文化自信、传承中华优秀传统文化方面具有不可替代的作用。初中起始阶段,阅读教学涉及的部分文章篇幅过长,在学生知识储备不足、阅读能力有待提升的情况下,传统的阅读教学策略已难以发挥有效作用。为了帮助学生在起始阶段尽快养成良好阅读习惯、掌握有效阅读方法,笔者基于多年的阅读教学经验,结合七年级学生的身心发展实际,在此以统编语文教材七年级上册第六单元“整本书阅读”——《西游记》的名
散文与小说、戏剧、诗歌同属于文学体裁,但散文有外在的、真实的言说对象,所抒发的也是真实情感,只不过这种情感是独具作者特色的,表达方式自由多变,正所谓“独抒性灵,不拘一格”。提到散文,人们似乎都会说“形散而神不散”,而这不易触及散文“这一篇”独有的特质。 近年来,很多教师渐渐注意到散文重在“抒发作者独特的情感和思考”,这种理念使散文教学多了一些对文字中细微意蕴的挖掘。 一、散文教学的现状与理论支
读写结合是开展小学语文教学的重要路径,这能够有效促进学生语言输入与输出的协同发展。然而,当前语文教学中仍存在三个断层:一是认知断层,阅读停留于内容理解,忽视写作方法提炼;二是方法断层,写作指导脱离文本,缺乏可操作支架;三是情感断层,学生习惯于简单模仿,难以触发真实的表达动机。 针对这几个问题,笔者以统编版三年级上册《搭船的鸟》为例,在此探讨“文本解构—方法迁移—创作内化”的读写融合策略,以解决观
作业是培养学生解决问题、创新实践等能力的重要手段,针对实际存在的作业总量偏多、形式过于单调等问题,我们不断探究,总结出“主题式综合作业”模式。 主题式综合作业,是指以单元整体设计为基础、突出学生主动学习、注重亲身体验的学习过程而设计的跨学科学习任务。 一、主题式综合作业的设计原则 1.主题统整,学科融合 以单元或主题为核心框架,打破学科界限,整合语文知识与其他学科内容,设计系统性任务链。通
课堂提问能够激发学生思维、促进师生互动、检验学习效果,但在现实教学中存在不少问题,如问题设计针对性不强、提问频率不合理、反馈不恰当……对此,本文提出以下优化策略。 一、精准设问:探寻知识核心 教师在设计问题前,需深入钻研教材,明确教学目标,把握知识重难点,并结合学生的知识储备和认知水平,精心设计具有针对性和启发性的问题。 1.围绕课文重难点设问 以《桂林山水》一课为例,课文重点描绘了桂林山
语文学科,学生在学习与实践中会产生大量的“作品”,在读写一体化理念引领下,学生的读写成果尤其丰富。如何科学地展示这些成果,以起到鼓励、引领、督促等作用?这是一个值得思考的问题。笔者在此结合教学实践与探索,谈谈自己的心得。 一、“评”上练思维 新课标中明确指出:“注重评价主体的多元与互动,多种评价方式的综合运用。”因此,在读写成果的评价方面,要让学生分别以亲历者、旁观者、聆听者等不同身份参与评价
义务教育语文课程标准要求构建语文学习任务群,注重课程的阶段性和发展性。在这样的理念下,学习目标的达成要深入到任务设计,才能真正地凸显价值。同时,新课标也要求增强课程实施的情境性和实践性,促进学习方式变革。因而,教师需要构建以学生为中心,而自身为组织者和辅助者的教学模式。 整本书阅读是拓展型学习任务群的重要组成部分,相比其他学习任务群,这一任务需要长时间的坚持,这对体现学生为中心理念提出了更高要求
《关于全面加强新时代大中小学劳动教育的意见》明确指出,“除劳动教育必修课程外,其他课程结合学科、专业特点,有机融入劳动教育内容”。本研究通过“动—研—用—创—做”的系统化实施路径,探索劳动教育与数学学科的深度互融机制,以促进学生核心素养的提升。 一、以“动”为基:构建主题化活动,创设融合载体 “动”作为实践载体,是跨学科融合的基础环节。劳动教育与数学课程的深度融合需依托真实情境下的主题化活动,
随着新一轮基础教育课程改革的实施与不断深入,素质教育更加受到重视,这要求教师在开展教学活动的过程中加强对学生核心素养的培养。《义务教育数学课程标准(2022年版)》指出,“综合与实践以培养学生综合运用所学知识和方法解决实际问题的能力为目标,根据不同学段学生特点,以跨学科主题学习为主,适当采用主题式学习和项目式学习的方式,设计情境真实、较为复杂的问题,引导学生综合运用数学学科和跨学科的知识与方法解决
随着新课标的实施,数学教育更加注重培养学生的核心素养,其中数学阅读能力作为数学学习的基础技能,也受到越来越多教师的重视。数学阅读不仅包括对数学符号、术语与文本的理解,更涉及数学思维的形成与应用。然而,当前小学数学教学中仍存在重计算轻理解、重结果轻过程的现象,影响了学生数学阅读能力的培养。笔者认为,系统研究影响学生数学阅读能力的关键因素,探索有效的阅读教学策略,对提升小学数学教学质量具有重要的理论与
国家中小学智慧教育平台(以下简称“智慧教育平台”)为教师教学提供了丰富的资源和先进的技术支持,也为小学数学教育带来了变革机遇。在小学数学教学中,教师如何有效利用这一平台,以提升教学效率,优化学生学习效果,是当前教育研究的重要课题。智慧教育平台汇集了教学管理、学生管理、教师管理、资源管理和家校互动等多重功能,不仅实现了课程安排、教学计划、教学资源共享、学生信息管理、成绩管理及考勤管理的自动化与智能化
《义务教育英语课程标准(2022年版)》指出,要发挥现代信息技术对英语课程教与学的支持和服务功能,鼓励教师合理利用、创新使用数字技术开展融合教学,推进信息技术与英语教学的深度融合。本文以人教版《新目标》八年级下册Unit8 Have you read Treasure Island yet? Section A听说课为例,分享一下人工智能辅助下的英语听说整合教学实践。 一、人工智能辅助下的听说整
党的二十大报告提出“推进教育数字化”国家战略,《教育强国建设规划纲要(2024-2035年)》进一步明确“实施国家教育数字化战略”“促进人工智能助力教育变革”。由此可见,推进教育数字化是时代要求,势在必行。 近年来,随着VR(虚拟现实)、AI(人工智能)技术的兴起,沉浸式、全景式等教学手段在中小学课堂教学中被广泛应用,数字化赋能中小学英语课堂教学将成为现代化教学和学生自主性学习模式创新的主导方向
《义务教育英语课程标准(2022年版)》指出,应重视教育信息化背景下英语课程教学方式的变革,鼓励教师合理利用、创新使用数字技术和在线教学平台,开展线上线下融合教学,为满足学生个性化学习需要提供支撑。因此,新时代教师亟待改变传统教学模式,将信息技术与英语课堂深度融合。本文以译林版《英语》五年级上册Unit6 My e-friend教学为例,探究如何结合AI智能语音、AR虚拟场景、希沃白板等教育软件,
阅读是学好英语的主要手段和有效途径,不仅能培养学生的英语语感,还能增加词汇积累,提高写作水平,提升学生的英语综合能力。在英语阅读教学中,教师要突出以学生为主体的思想,尊重个体差异,实施分层教学,设计好课后作业,使各个层次学生的阅读能力都能得到提高。 一、学生分层 教师可根据学生的英语成绩、学习能力、学习兴趣等,将学生分为不同层次,如基础层、提高层和拓展层。基础层学生掌握基础词汇与简单句型,阅读
体裁教学法,强调语言应用的真实性和实用性,通过模拟真实语言情境来激发学生的学习兴趣和动力。高中学生正处于语言学习的关键阶段,在英语教学中,采用基于体裁的教学法能够更好地帮助他们夯实语言基础,提高语言应用能力,为未来的学习和发展奠定坚实基础。 一、体裁教学法的概念和内涵 体裁教学法是一种基于体裁理论的教学方法,旨在通过教授真实生活中使用的语言来提升学生的语言能力。它强调将语言应用置于真实情境中,
在全球化背景下,要培养创新型人才,义务教育阶段的英语教学任务意义就显得尤为重要。新课标明确指出,英语教学应承担“文化桥梁”功能,英语教师要培养学生跨文化交流能力,涵养家国情怀,坚定文化自信。随着义务教育阶段新教材的全面启用,如何将中华优秀传统文化有效渗透到初中英语课堂,已成为英语教师需要深入研究的课题。 一、中华优秀传统文化融入英语课堂的重要意义 (一)助力文化传承与弘扬 中华优秀传统文化底
随着教育的不断发展,小学体育教学的重要性日益凸显。篮球作为一项深受学生喜爱的运动项目,如何在教学中更好地激发学生的兴趣和潜能,优化教学效果,是广大体育教师关注的重要问题。“四有”课堂指向下篮球大单元教学理念的提出,为小学体育篮球教学的创新发展提供了新的思路和方法。 一、“四有”课堂内涵与篮球教学的关联 “四有”课堂,是指在体育课堂教学中有追求实效的体能发展、有因材施教的技能学习、有灵活多样的竞
立定跳远是中小学体育教学的基本内容,它简单、易练、健身效果好。目前,广大中小学校都把立定跳远定为体育教学的基础内容,在体育课堂中广泛开展。本文总结了一些培养学生立定跳远技巧的教学经验,以期为更多教师提供参考。 一、技术分析 立定跳远技术可分为预摆、起跳、腾空和落地四个阶段。 1.预摆阶段 在起跳前,学生应保持身体放松,双脚外侧与肩同宽,重心放在双脚中间,双眼正视前下方,双臂从下向前向上摆至
对小学生来说,音乐学习不仅是知识技能的习得,更是一种感知和体验的过程。而音乐本身是一种时间艺术,节奏作为音乐的核心要素之一,直接影响学生对音乐的整体感知能力。对音乐教育中的节奏感培养进行研究,对提高学生的音乐素养很有意义。 一、小学生音乐学习特点及节奏感发展的基础 由于小学生的注意力集中时间较短,在音乐教学中,如何通过丰富的音乐活动和有趣的教学方式,激发学生对节奏的兴趣是关键。研究表明,小学生
艺术新课标指出,基于低年级学生的年龄、身心特点,学习活动设计要体现趣味化、生活化、情境化等特点。通过在小学低年级音乐教学中的不断实践,我发现,童话故事在音乐课堂上的运用,不仅可以激发学生的学习兴趣,让学生在童话中感受音乐之美,而且可以促进课堂的高效。在音乐教学中,我主要从以下三个方面进行了实践尝试。 一、用童话故事创设课堂情境 在低年级音乐教学中,我们要根据学生学情进行音乐教学,特别要关注学生
小学美术教育中,教师多采用大单元教学设计引导学生主动学习、乐于学习。这种教学法有助于学生建立美术知识体系,体验美术魅力,提高自身艺术鉴赏力,进而帮助学生有效地综合应用多学科的知识。因此,在设计大单元教学活动时,教师应设定明确目标,创设情境任务,使用多样化材料,鼓励学生积极参与,确保学生掌握知识、提升技能,实现自身全面发展。 一、大单元教学设计在小学美术教学中应用的意义 (一)丰富美术学科大单元
定向行走是视障学生必须掌握的一项生活技能,也是其实现个体自由与独立的重要方式。作为教师,我们要教会视障学生了解和熟悉陌生的环境,以尽快适应校园生活,最终顺利融入社会。 一、安全意识放首位的环境适应 定向行走教学多在现实环境中进行,因此对环境的了解和熟悉不可或缺。教师首先要对各种环境进行实地考察,合理规划行走路线,对环境中的路标、线索以及学生行走时可能遇到的难题做到心中有数,确保教学安全有效。
随着“双减”政策的实施、新课标全面落地,我们已站在教育评价改革的关键节点。如何让评价切实成为学生成长的关键支撑、教师教学的精准指引?我校以低年级乐考为切入点,经过三年探索,精心打造“三维进阶”实践体系,在评价改革中迈出了坚实步伐。 一、迭代:乐考如何进阶 1.0版:学科闯关夯基础。自2021年实施“双减”后,我们首先在低年级开展“学科闯关型”活动,通过模块化设计、游戏化实施、标准化评价,夯实学
近年来,人们对校园意外伤害的关注程度越来越高。本课题组选取郑州市二七区和中原区的3所学校为样本进行调查研究,它们远离市区,在校人数相对较少且多为流动人员子女或留守儿童,能体现乡村小规模学校共性特点。 一、乡村小规模学校意外伤害事故问卷调查结果 课题组设计调查问卷,内容包括校园安全认知、意外伤害经历、急救措施认知、应急处置能力等方面。 1.学生方面。本次调查的学生中,男生占比51.34%,女生
在写作教学中,微写作短小而凝练,能够有效锻炼学生的写作技能及表达能力,促使教师创建更为新型的写作教学课堂。教师组织学生进行微写作,可以让学生对精简、凝练的语言有很好的体会效果,进而锻炼学生语言描述及语言把控能力,帮助学生不断积累写作素材,逐步推进小学生写作水平的提升。 在实际教学过程中,教师通过微写作教学模式,可以给予学生哪些多元化的写作指导,驱动他们展开更有意义的写作学习活动,以此来建构更为高
近年来,青少年学生心理健康问题日益凸显,重视青少年心理的正向发展已经成为各方关注的问题。家庭、学校、社会如何协作,形成帮助青少年健康心理发展的合力?笔者结合长期工作经验,在此进行探讨分享。 一、全方位筑牢心育防线 筑牢心育防线,要坚持“预防为主,全方位管理”的原则。学校可以面向学生分发心理测评问卷,科学分析测评结果,并将测评结果与日常观察结果结合分析,为学生建立心理成长档案,畅通心理教育层级管