有人说,心理教师的手中掌握着获取幸福的密码。心理教师可以通过课程和辅导,走进学生的内在世界,帮助他们修复心伤,滋养生命力;可以通过培训示范,聚焦教书育人的难点,向教师传授有效方法,提升教学能力;可以开展宣讲活动,围绕亲子关系,优化家长的家教体验,凝聚家庭合力。 心理教师的专业素养不是与生俱来的,也不是成为教师后就能自然拥有的,而是在助人自助的旅程中不断精进的。心理教师需要把专业敏感性转化为习惯性
教育是一场以心育心的旅程。我始终相信,真正的成长,发生在心灵被“看见”的时刻。作为一名教师,我愿意耐心倾听每一个学生的独白,用真诚照亮他们前行的道路。在日常教育中,我注重细节,尝试从小习惯入手改变学生,守护他们的心理健康成长。在我看来,教育不是雕塑,而是播种;不是修剪,而是点燃。每一个学生都有自己独特的棱角与光芒,而我们教师能做的,就是俯下身来,与他们一同行走、共同经历,静待生命自然绽放。 养成
在中小学教育领域,中小学心理教师发展面临教育资源匮乏、师资力量薄弱、专业培训不足等困境。由于缺乏系统的教学大纲和培训机制,心理教师专业水平参差不齐,难以有效满足学生多样化的心理健康需求,影响了心理健康教育工作的深入开展。近两年,我们深耕心理教育领域,致力于优化教师培训模式,旨在提升心理教师的专业素养,进而推动学生心理健康的全面发展。我们在做好心理教师发展情况调研的基础上,探索心理教师成长的“五训模
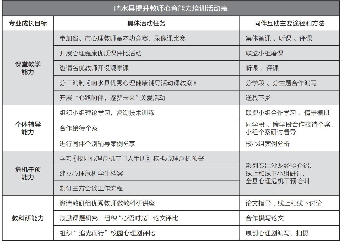
心理教师是一个高度专业化的职业,其专业素养的高低与心理健康教育质量的优劣直接相关。在江苏省关爱青少年心理健康“润心行动”工作的推动下,响水县组建了专职心理教师队伍。总体来说,这支年轻的教师队伍热情饱满,但缺乏系统的专业培训,亟待提升教学能力。我们对响水县心理健康教育现状进行详细调研,以心理教师发展的现实需求为核心,以提升心理教师职业胜任力为目标,根据教师的职业发展规律,开展系列专业化培训,有效推动
课间操的音乐在校园里回荡,操场上大大小小的学生正随着欢快的音乐做着课间操。忽然,人群中传来一声响亮且刺耳的“我不要”,随后是一个男孩爆发式的哭声。一个女老师的斥责声紧接着响起:“你这个孩子太任性,不遵守纪律,今天你必须去!” 我赶紧往声音来源处走去,看到一个女老师两手拉着一个男孩,那个男孩一边用力地往后退,一边大喊着:“我没有错,你凭什么批评我?”他的眼晴里满是愤怒。等我靠近他们的时候,老师已经
小宁(化名)是一名七年级男生,脾气暴躁,容易冲动,往往难以控制自己的情绪、行为及言语。他在课堂上随心所欲,特立独行,不顾及环境氛围与大家感受。同学们平时都会尽量迁就他,不敢主动招惹他。 一天,我正在指导学生阅读名著,同学们都在品读自己喜欢的章节,小宁却似乎无心阅读。他一边手里转着笔,一边嘴里嘀嘀咕咕,一刻不停。其他同学注意到了小宁的异样,但都默契地“无视”了他。然而,小宁锲而不舍,制造出各种动静
小卓(化名)来自拉萨,是一名高一年级的女生。初次见面时,她脸色苍白,身形瘦小,留着短发,看着像个男孩子。作为家中第二个孩子,她有一个在外地读大学的姐姐和一个在读小学的妹妹,家庭关系融洽。中考之后,小卓告别家乡的亲人和好友,独自一人前往南通求学。近期,她出现了上课走神、情绪崩溃的现象,甚至产生了伤害自己的极端想法。在班主任的建议下,小卓鼓起勇气,推开了心理辅导室的大门。 心境低落的背后 在深入了解
人生处处有竞争,中学生也面临着竞赛、选优、评比等竞争活动,小小的身心承载了巨大的压力。在中学生群体中,优等生由于教师、家长的期待,往往压力较大。为优等生减压,要探寻压力源,并通过组织趣味活动、构建互助团队、完善评价机制等方式“对症”减压,促进其身心健康发展。 学生小彭(化名)初一入校的时候是个备受瞩目的学生,不仅成绩优秀、相貌出众,而且性格开朗,有担当精神,在同学中人缘很好。小彭在小学时担任班长
本文调研发现,中小学生的心理危机主要由绝望感、冲动性、问题解决能力不足及完美主义倾向等引起。预防学生心理危机的发生,可以从上述4个因素入手,开展具有针对性的心理健康教育。 绝望感调控 1.注重情绪识别教育 学会情绪识别可以有效调控绝望感,系统的情绪识别教育可以显著改善学生的心理健康状况。首先,教师要系统地学习情绪的分类、情绪的产生机制、情绪与行为的关系等理论内容,并结合学段特点梳理知识要点,
小学中高年级学生正处于认知、情感和社会交往能力快速发展的关键时期,他们不仅要面对学业压力,还要适应人际关系的变化。传统心理健康教育往往侧重于心理知识的传授,而忽视了学生的主体性和个性发展。基于此,本文提出“自然·自由·自悟”心理健康教育模式,从环境营造、人际互动和自我觉察三个方面,探讨心理健康教育的优化路径。其中,自然教育强调利用自然资源,顺应学生成长规律;自由教育关注在规则下给予学生选择权,促
家境困难的农村学生在成长过程中,不仅会面临经济物质的匮乏,还需应对情感支持缺失、人际交往不畅、自我效能感偏低等心理挑战。如何帮助这些学生在逆境中实现积极发展?抗逆力理论为这一问题的解决提供了新的视角。该理论包含“7C”要素,强调个体抗逆力由能力(Competence)、自信(Confidence)、联结(Connection)、品格(Character)、贡献(Contribution)、应对(C
欧卡又称为潜意识投射卡,通常由88张图卡和88张文字卡构成。图卡为水彩图案,内容涉及日常生活中的各类情景;字卡则包含各类词汇。两者搭配使用,可以帮助人们探索潜意识,认识自我。一般来说,使用欧卡的流程是先确定想探索的主题,然后进行冥想放松,接着随机抽取卡牌,根据卡牌内容进行联想。因为人们是对卡片内容进行解读,而不是直接分析自己,所以容易绕过心理防御机制。每个人内心关注的东西不同,由同一张卡牌产生的
当前教育改革要求切实减轻学生学业负担,促进学生全面发展与身心健康成长。无纸化测评作为一种创新的评价方式应运而生,并逐渐成为低年级教学评估的新趋势。无纸化测评依托互动性强、趣味性高的数字化资源,营造低焦虑、高参与度的评估环境,其个性化评估特性尊重学生的个体差异与发展节奏,从而有效缓解“一刀切”评价带来的心理压力,增强孩子的学习效能感和自信心。 ∙ 无纸化测评实施背景 《关于进一步减轻义务教育阶段学
在生命教育主题心理课中,生命消逝、亲人离去等沉重的话题难以避免。这些内容容易让学生联想到自己失去的事物,或因担忧失去依靠而心生恐惧,进而陷入哀伤情绪。心理教师能否妥善处理学生在课堂上表现出的哀伤情绪,成为保障课程顺利进行、促进学生情感发展、深化生命教育成效的关键所在。下面将结合初一课例“生命的美好”,深入分析心理课上学生哀伤情绪的表现,并总结出相应的处理方法,为心理教师提供参考。 “生命的美好”
刚刚进入青春期的孩子对异性感到好奇,但有时不知道如何与对方相处,可能导致“善意接触一恶意解读”的同伴关系困境。心理教师可通过认知行为疗法进行异性交往辅导,让学生掌握与异性交往的正确方法。 女生的集体“声讨” 一次六年级心理课上,我与往常一样带领孩子们学习同伴关系的识别与应对。当谈到如何与他人相处时,男生小雨(化名)露出了难色:“老师,我想和别人做朋友,但总是会被同伴误解。”看着他苦恼的样子,我
是盐城市教育局直属学校,以"颗颗水滴都闪亮”为育人目标,形成“润教育"特色。 作为江苏省心理健康教育特色学校,该校以江苏省品格提升与心理健康教育项目《“润文化”涵育下学生积极心理品质的培塑行动》为引领,通过顶层设计,整体建构,形成了校本化心育实践体系,涵养学生积极品格。 学校心理健康教育通过多主体参与、多平台支撑、多部门协同,完善“学科渗透 + 活动体验+ 环境滋养”三位一体的心育课程体系,创
近些年,越来越多的青少年因心理健康问题而耽误了学业,甚至影响了生活。学生出现心理健康问题的一大原因是家庭内部沟通不畅与情感疏离,学校教师应协助家长,推动家校共育,为孩子的身心健康成长创造更好的环境。然而,传统的家校沟通高度依赖家长会,教师与家长的交流内容往往仅限于教学通知、活动安排和学生成绩,而忽略了心灵的沟通和个性化的交流。为突破家校协同的现实困局,开展“亲子关系打卡计划”心育活动,探索家校协同
面对当前小学心理健康教育存在的干预滞后、覆盖有限、学生参与度不高等困境,在“润教育”理念引领下,创新性实施“润心伙伴”计划。研究表明,朋辈支持在情绪疏导、共情能力提升及心理韧性培育等方面成效显著,可以有效满足学生即时情感需求,并促进学生实现从“被倾听者”到“主动支持者”的角色转化。“润心伙伴”计划的核心在于充分发挥朋辈的天然亲和力与可及性优势,引导学生在同伴互动中习得倾听、共情与表达技能,从而构建
如今,小学生面临学业、社交等多重压力,而传统的学科教学有时难以满足孩子的心理需求。鼓圈音乐活动以集体节奏共创为特色,门槛低、包容度高、互动性强,可以与心理课、语文课、体育课等多学科课程融合,具备跨学科优势。它巧妙融合了音乐的表达性、节奏的疗愈力与团体心理动力,是一种既能让学生学到知识,又能滋养学生心灵的创新课堂形式。 ∙ 鼓圈音乐活动的心理作用 让我们想象一个场景:几十个学生围坐成圈,每人手持
跨学科融合教学是现代教育的重要发展趋势,它能打通不同学科课堂,融合各学科的优点,给学生提供广阔的知识背景,促进学生的全方位发展。初中阶段是学生身心发展的关键时期,初中生自我意识的觉醒往往会对他们的身心造成影响,初中教师应对学生的心理健康多加关注。在美术与心理的跨学科融合教学中,学生可以用彩笔画出心理状态,将抽象的内心情感转化为具象的画面表达。美术与心理的跨学科融合不仅有助于学生的心理健康发展和美