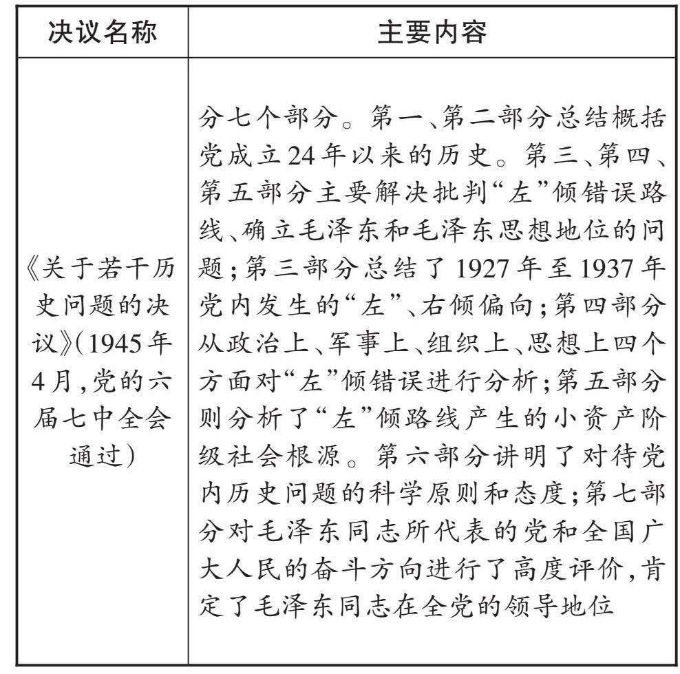
统一多民族封建国家是指在中国历史上,通过政治、经济、文化等手段实现全国范围内的统一,包括汉族和其他多个民族在内的国家。秦始皇统一六国后,建立了中国历史上第一个中央集权的统一多民族国家。此后,历经汉、唐、宋、元、明、清等朝代,中国一直保持着统一多民族封建国家的形态,直至近代。 主题一 统一多民族封建国家的萌芽与奠基 [主题探究] [探究一 ] 中华文明起源有什么特点? 1. 沿河而居
近代以来,列强发动了一系列侵华战争,中国逐步沦为半殖民地半封建社会, 它是中华民族走向沉沦的屈辱史。不过,这也是中国人民前仆后继反侵略反封建斗争的抗争史和仁人志士不懈寻找救国救民真理道路的探索史,还是中国发展资本主义,由农业文明到工业文明转变的发展史。鸦片战争中,英国用大炮轰开了中国大门,随后,西方列强又发动一系列侵华战争,给中国人民带来沉重灾难。面对强敌,中国人民不屈不挠,英勇反抗外来侵略,各阶
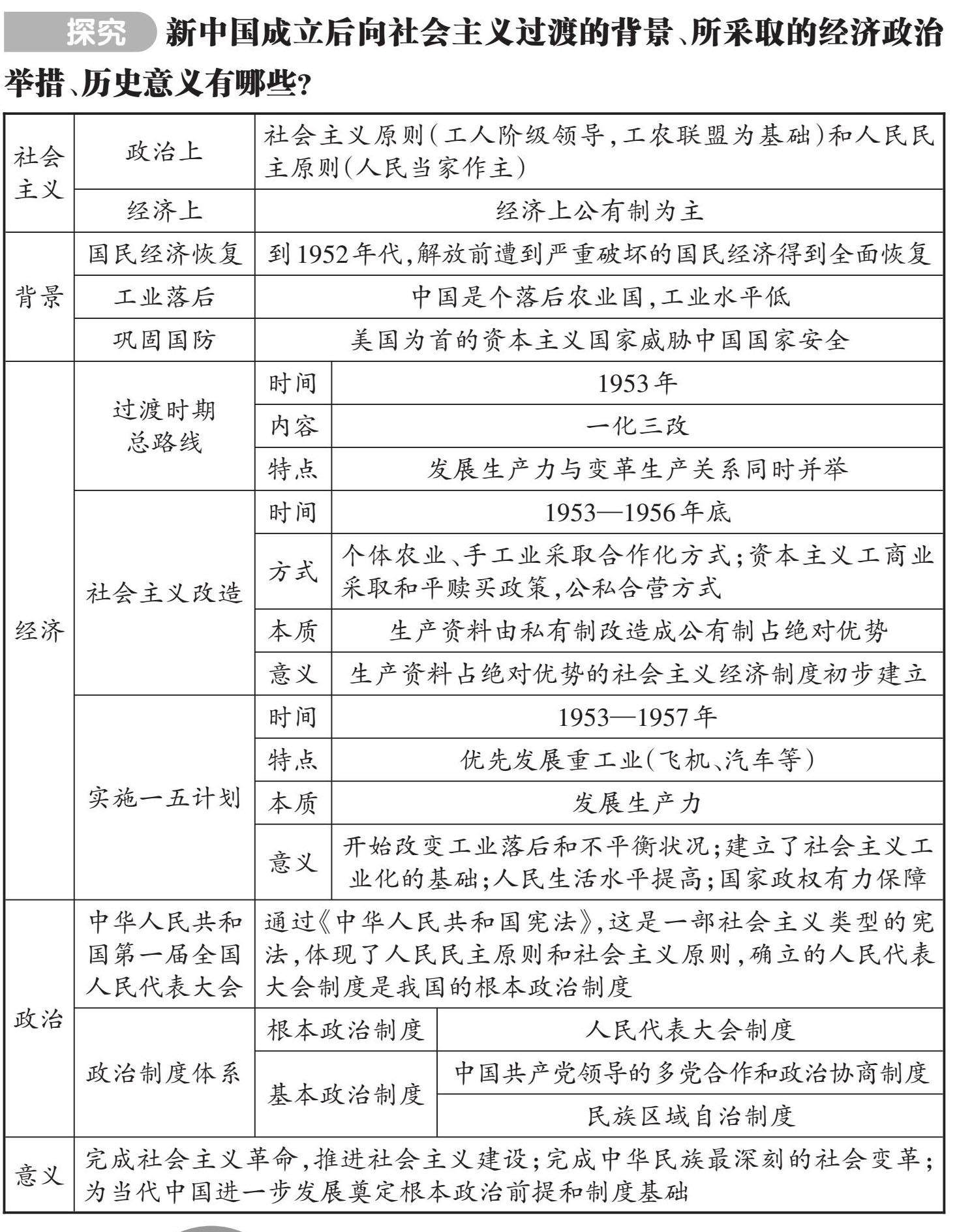
在中华大地上繁衍生息的各民族不断交融汇聚,特别是中国自秦汉形成统一多民族国家以来,大一统的理念深入人心,各民族在分布上交错杂居、经济上相互依存、文化上兼收并蓄、情感上相互亲近,最终形成了多元一体的中华民族。中华民族打破了国家短暂兴盛的魔咒,在历史长河中,始终保持强盛。只是近代以来,中华民族错过了第一次工业革命的历史机遇,被先行工业化国家不断侵略,逐步沦为半殖民地半封建社会。1921年中国共产党成立
一、单项选择题 1. 位于福建省蒲城县境内的牛鼻山遗址探沟出土了大量农耕生产用具,并且出土了部分谷粒标本,经鉴定为距今5300年的谷粒遗存,是南方地区发现最早的水稻标本之一。这反映了牛鼻山遗址( ) A. 精耕细作的小农经济出现 B. 开始进入农耕文明时代 C. 具有明显的父系社会特征 D. 是农耕文明的代表之一 2. 安徽凌家滩遗址和辽宁牛河梁遗址都是新石器时代晚期的文化遗存。下图
一、单项选择题 1. 十六国以来,“五胡”君主就拥有重大的军事专制权威。尽管在这里也经常出现民族冲突和各种动乱,然而各政权也随即开启了汉化进程,如采用汉式官制、编制户籍、振兴官学、建设法制等。这种情况的出现( ) A. 为隋唐的统一奠定了基础 B. 反映了少数民族开始形成华夏认同 C. 证明了少数民族政权合法 D. 加剧了民族间的矛盾 2. 有学者指出,汉魏、魏晋政权的更迭,皆是以自
一、单项选择题 1. 北宋初期,统治者在地方设包括转运使在内的四个平行路级机构——“四监司”,州一级除设知州(或知府等),又在州一级增设通判。这样做旨在( ) A. 加强中央集权 B. 减少决策失误 C. 节约财政开支 D. 提高行政效率 2. 苏轼在《思治论》中说:“今之所谓新政(庆历新政)者,听其始之议论,岂不甚美而可乐哉?然而布出于天下,而卒不知其所终。何则?其规摹(“蓝图”和“目
一、单项选择题 1. 明朝废除宰相后,设立内阁辅佐皇帝处理政务,其官员称为某殿或某阁大学士,有的大学士深得皇帝信任,被比喻为宰相。宦官也趁机获取了更多权力。这一现象反映的实质是( ) A. 内阁与宦官的斗争 B. 地方对中央的挑战 C. 宰相制度得以重生 D. 君主专制得到强化 2. 明朝平定云南后,在西南边疆逐渐建立起一套“内边区”与“外边区”差异化的边疆行政区划和管理模式,并对云
一、单项选择题 1. 1844年,中法《五口贸易章程:海关税则》中规定:“凡有佛兰西人与中国人争闹事件,或遇有争斗中……被火器及别器械殴伤致毙,系中国人,由中国官严拿审明,照中国例治罪,系佛兰西人,由领事官拘拿……照佛兰西例治罪。”此规定( ) A. 剥夺了中国关税自主权 B. 打开了封闭的中国市场 C. 破坏了中国的司法主权 D. 有利于中法间经贸往来 2. 鸦片战争后,在列强的要
一、单项选择题 1. 南京临时政府成立后,颁布了《大总统令内务、司法两部通饬所属禁止刑讯文》等法令,明令“不论行政司法官署,及何种案件,一概不准刑讯鞫狱。当视证据之充实与否,不当偏重口供,其从前不法刑具,悉令焚毁。”这反映出( ) A. 总统集司法行政大权于一身 B. 刑讯制度已经终结 C. 中国法律制度的近代化趋势 D. 司法体系的成熟 2. 下表反映了这一时期( ) A. 政
一、单项选择题 1. 1931 年10月 26 日,美国《时代周刊》报道了以下内容(节选)。这折射出当时( ) A. 海外侨胞爱国主义热情高涨 B. 抗日民族统一战线已经形成 C. 中华民族抗战得到世界支持 D. 危机促使美国调整对华政策 2. 《东京审判法庭证据》记载:“在内蒙和内蒙以外的华北地区制造自治政权……在华北是要使这五省脱离南京政府,建立一个在日本领导下同‘满洲国’有密切
一、单项选择题 1. 《中国人民政治协商会议共同纲领》规定:奖励发展自然科学,以服务于工业、农业和国防的建设;奖励科学的发现和发明,普及科学知识,提倡用科学的历史观点,研究和解释历史、经济、政治、文化及国际事务;奖励优秀的社会科学著作。这些规定( ) A. 构建起较系统的科教文化蓝图 B. 为中国科技文化事业指明方向 C. 推动中西科技文化建设的交流 D. 带有明显的社会主义建设色彩
一、单项选择题 1. 1978年5月,真理标准问题的讨论在全国范围内展开。在邓小平的支持下,这次讨论强调实践是检验真理的唯一标准,否定了“两个凡是”的错误观点,纠正了长期以来束缚人们的“左”的错误。这表明当时( ) A. 重新确立实事求是思想路线 B. 确立了社会主义市场经济体制 C. 作出了改革开放的战略决策 D. 恢复了民主集中制的优良传统 2. 1979年国家对稻谷、油料作物和
第一单元 1.D A项发生于春秋战国时期,晚于题干中的时间“距今5300年”,排除;B项中“开始”的表述孤证不立,排除;题干中未提及“男女社会地位的差异”,排除C项。 2.C 题干中未提及“阶级分化”“私有制”“宗教信仰”及“商业贸易”,排除A、B、D三项;题干中的信息“玉质人像……造型相似”体现了区域间的文化交流,故C项正确。 3.B A项应为西周分封制的弊端,C项应为“世卿世俸制”的废除