在国际电工委员会(IEC)的舞台上,中国专家始终在为全球标准化事业贡献智慧与力量。马德军深耕国际标准化领域35年,从对标准化工作的懵懂探索,到成为推动全球多个关键领域标准制定的知名专家,他不仅见证了中国在国际标准化舞台上从跟跑、并跑到部分领跑的转变,更于近日在印度新德里举办的IEC第89届会议上,斩获2025年度“开尔文勋爵奖”一一这是IEC授予个人的最高终身荣誉,他也因此成为IEC历史上首位
2025年11月6日,“新产业标准化领航论坛”在上海举行。工业和信息化部副部长熊继军,上海市委常委、副市长陈杰出席开幕式并致辞。工业和信息化部科技司副司长姚佳、工业和信息化部电子司副司长史惠康、上海市经济和信息化委员会副主任潘焱、上海市浦东新区人民政府副区长李慧、中国电子工业标准化技术协会理事长张宏图等领导和嘉宾出席开幕式。中国电子技术标准化研究院党委书记、副院长刘贤刚主持。 熊继军在致
刘申兴最近有个提法,他结合生益科技企业集团标准经理的工作经历,对标准化工作提出了一个说法。他说,国内部分行业存在标准组织众多、竞争无序的现象,可能导致标准碎片化,给使用者带来困扰。刘申兴认为,我国标准化改革取得显著成效,还要持续深化。 这是刘申兴在“酿酒”期间发现的。为什么说是酿酒呢?因为在刘申兴看来,“标准化好比酿酒。”技术出身的刘申兴,在好比酿酒的标准化工作中还有更多发现。 以技术
在我国社会信用体系建设深化与“放管服”改革持续推进的双重背景下,经营主体信用承诺已成为创新市场监管、推动企业自治的关键手段。然而,实践中存在的承诺内容泛化、监管落实难、信用约束不足等问题,亟需统一标准加以规范。近日,GB/T46277一2025《经营主体信用承诺实施指南》国家标准正式发布,为经营主体信用承诺的全流程实施提供了明确指引。为此,《中国标准化》杂志社专访了该国家标准第一起草人、中国标准化
世界互联网大会发布《全球人工智能标准发展报告》聚焦四大挑战与全球协作 11月9日,2025年世界互联网大会乌镇峰会正式发布《全球人工智能标准发展报告》。该报告由世界互联网大会人工智能专业委员会标准推进计划联合研制,主席介绍了核心成果。报告系统分析全球人工智能标准化现状,指出当前面临技术迭代与标准缺口并存、产业链复杂加剧制定难度、治理理念差异提高共识门槛、南方国家参与度不足四大挑战,并提出国际组织
摘要:地方标准化工作改革近年来围绕破除地方保护、优化标准体系、促进全国统一大市场建设等目标,推出了一系列政策要求。在政策密集调整期,国家层面虽然指出了建立全国统一大市场明确目标,但在地方改革进程中还存在认知与执行偏差。本文梳理分析现有研究成果,针对现存问题提出意见和建议,旨在为全国统一大市场建设与地方标准化改革的协同发展探索可行路径。
摘要:标准和专利是技术创新成果的重要载体,标准专利融合是创新主体将专利技术纳入国际标准、国家标准、行业标准、地方标准、团体标准和企业标准,能有效提升标准技术水平,以标准化手段助力专利转化运用的活动。标准专利的融合发展是促进企业产品质量提升、品牌建设、创新发展和市场开拓的重要手段,也是推进经济高质量发展和参与全球贸易博弈的必然要求。本项目以标准专利融合发展现状为基础,开展差距分析,以问题为导向,研究提出山东省标准专利融合创新机制、路径以及对策。
摘要:品牌评价标准化作为品牌建设的重要环节,对于提升品牌的市场认知度、美誉度和忠诚度具有重要作用。本研究提出“目标导向、系统协同、聚焦特色、动态演进”四大构建原则,制定了由基础通用标准、评价方法标准、区域品牌标准、行业专项标准、要素评价标准、管理培育标准六大模块组成的标准体系框架并罗列标准明细表设计。该体系旨在贯通多维领域,为品牌从品质认证向价值跃升提供标准化支撑,助力甘肃品牌高质量发展。
摘要:旅游公共服务体系的安全保障与标准化是支撑旅游业健康发展的核心要素。安全保障涵盖风险防控、应急响应、设施安全等核心要素,标准化指向服务流程规范、质量评价基准、管理统一要求,二者互为支撑。当前实践中存在制度衔接性不足、主体协同性薄弱、风险防控滞后等问题。针对上述问题,需通过完善法规体系整合制度、构建多元共治机制强化协同、优化预警应急流程提升响应力,以推动安全保障与标准化的深度融合。
摘要:社会发展新时期,社区治理成为重点、难点工作,其关乎社区管理效能的优化、公共服务供给的优化等多方面内容,推动社区治理走向标准化势在必行,凸显出非同一般的意义。本文通过梳理我国现行社区治理相关国、行、地标,分析当前社区治理的现状,引出具体问题,并在此基础上提出多项策略,如制定标准化流程规范、明晰工作细则、强化人才队伍标准化建设、提升专业素养、运用信息化技术、搭建智能管理平台等,旨在给新时期社区治理现代化提供理论支持,推动构建共建共治共享社区治理新格局。
摘要:党校智慧校园标准体系建设有助于进行党校智慧校园顶层设计和总体布局,建立健全党校智慧校园标准体系,提取通用技术要求形成共性标准,是党校智慧校园建设的基础和指南。本文围绕党校智慧校园标准体系的构建及其建设重点任务展开深入研究。首先,系统梳理党校智慧校园技术架构;其次,根据技术架构并借鉴现有的标准体系结构框架,构建了涵盖体系框架标准、环境标准、技术标准、资源标准、管理标准、服务标准的党校智慧校园标准体系框架;最后,提出党校智慧校园标准体系建设的重点任务,以期为加快党校智慧校园标准体系构建进程和完善提供支持。
摘要:乡村旅游是推动乡村振兴战略实施的核心手段,南疆地区经济结构的战略性调整,对农民收入的提升具有关键性意义,乡村旅游品质的飞跃,离不开景观设计标准化的规范引导,依托系统化与规范化的设计途径。本文以我国南疆地区为研究对象,对景观设计标准化在乡村旅游产业升级过程中的影响机制进行剖析,提出具有针对性的实施途径与对策性建议。
摘要:自《国家标准化发展纲要》《企业标准化促进办法》《标准化人才培养专项行动计划(2023—2025年)》等文件相继印发以来,标准化人才的培养逐渐普及。政策鼓励高等学校、科研机构等单位开设标准化课程、培训,加强企业标准化人才培养,为企业标准化高质量发展奠定基础。目前我国标准化人才比较空缺,企业是人才培养平台,又反过来受到人才带来的效益。从社会责任或从高质量发展的角度出发,企业都应该着重培养标准化人才。本文基于标准化人才培养现状,按照国家政策要求,结合企业自身需求,提出了标准化人才培养4项策略,为企业标准化人才培养提供一定参考。
摘要:本文指出模糊综合评价法因评价主体与被评价主体在企业中高度重合,导致数据客观性、准确性和广泛性难以保证,是不适用于企业标准(下称企标)评价的原因;同时分析了价值链分析法在企标评价中存在评价有失公允、难以区分标准效益与固化作用的问题。为此,文章提出“标准转化评价法”,以确切的标准转化结果为导向,在标准立项时明确目标、评价条件与输出物,最后依据成果评估与标准价值确定评分,并通过机械设备公司的范例展示了该方法的应用过程。研究表明,企标立项应基于明确的目标,且企标评价需契合企业发展方向。
摘要:为了推动中国石油智能钻采装备标准的持续发展和技术进步,本文深入分析了国外智能钻采装备的技术发展和趋势,比对了国内外在该领域标准的差距,提出了针对性的石油智能装备标准化发展建议,旨在为石油行业的智能化转型提供坚实的标准化技术支撑与保障,助力石油企业在全球市场实现高质量发展。
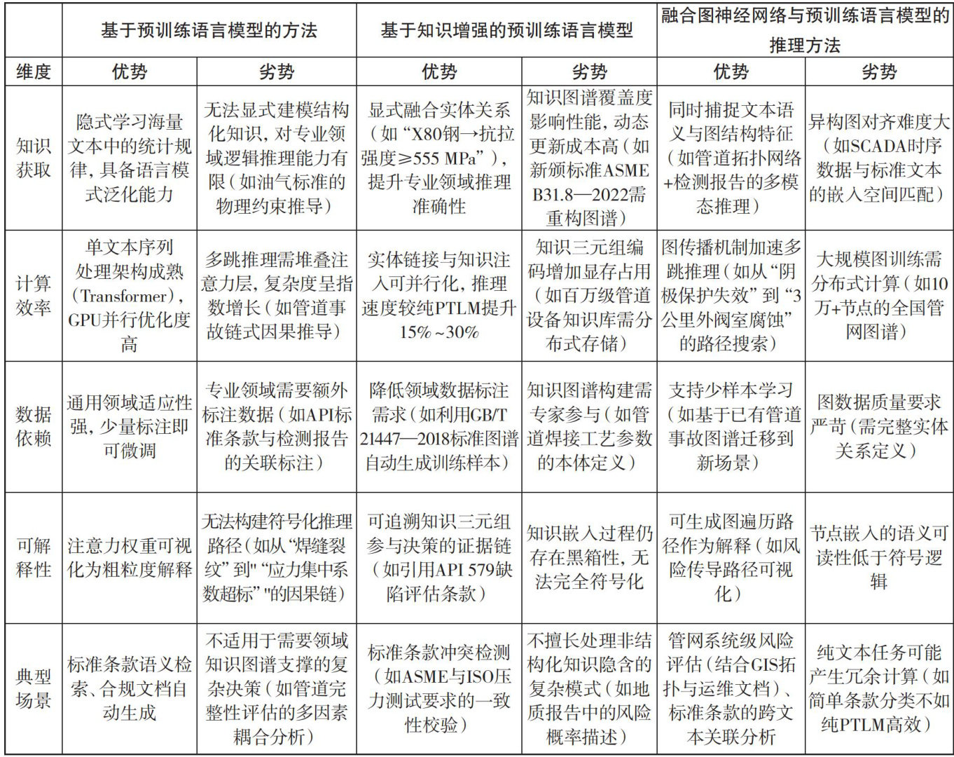
摘要:为提升油气管道标准数字化水平及安全管理能力,本研究旨在分析因果关系推理模型与算法的演变规律,并探索其在管道标准中的应用前景。通过文献分析与技术对比,梳理国际标准数字化发展路径,系统评估三类推理模型(预训练语言模型、知识增强模型、图神经网络融合模型)及三类因果关系抽取算法(模式匹配、机器学习、深度学习)的优劣与适用场景。研究表明,知识增强模型在领域逻辑推理中具有显著优势,深度学习算法在隐式因果挖掘中表现优异;同时提出标准数字化从机器可读到语义化关联的阶段性技术路线。因果关系推理模型可有效支持管道风险评估、智能监控与事故分析,未来需结合多模态数据与动态知识图谱进一步优化算法可解释性,推动标准数字化与行业安全协同发展。
摘要:在动力电池梯次利用的背景下,全面的安全指标体系对于确保系统的安全稳定运行至关重要。本文通过梳理国内外研究现状,探讨了动力电池梯次利用安全指标体系的构成,明确了主要指标内容,根据不同的应用场景对测试项目和安全阈值进行相应的调整,有效地筛选出安全可靠的电池,为梯次利用提供技术保障,对促进绿色能源和循环经济可持续发展具有重要的现实意义。
摘要:船舶岸电技术凭借显著减排效益(大气污染物降低 90% 以上)成为应对IMO减排战略,解决港口环境污染的重要方式。本文基于岸电项目应用和关键技术发展情况,通过分析国际海事组织(IMO)《岸电安全操作导则》、主要船级社(ABS、DNV、CCS等)规范及IEC/IEEE/ISO80005系列标准相关要求,研究提出覆盖岸侧、船侧及船岸连接3个主要岸电系统模块的岸电标准化工作关键技术要素。进一步通过与现有40余项岸电国际、国家、行业和地方标准的适用范围及主要技术内容的比对分析,发现目前的岸电标准基本可以覆盖岸电关键技术,以及海事法规、船级社规范有关要求,但是部分标准在岸电项目建设和运营方面存在交叉重复。未来需要关注岸电与不同船型适配、电动船舶岸电应用、新型连接技术与设备、人员培训及离岸连接方面标准的布局与研制。
摘要:本文基于对沈阳市643家企业对俄外贸易业务情况的深入调研,对不同类型企业在贸易融资获取上进行差异性分析。研究发现:沈阳企业对俄工农产品进出口贸易在融资获取上面临特定融资支持匹配不足、基于风险因素的严格审批、贸易融资工具限制、贸易融资成本偏高及灵活适配的金融融资产品缺乏等问题。金融机构与政府应通过构建涵盖从融资需求评估、融资产品适配、融资流程规范到融资风险管控等全流程环节的融资获取标准化机制,实现沈阳市对俄外贸金融服务转型升级。
摘要:附子是临床常用的一味有毒中药,附子(临江片)是充分运用江西“樟帮”炮制工艺的代表性品种,通过“姜柑共制、长时间蒸制”方式,达到增效减毒的目的,临床用药安全性好。不过,当前对附子(临江片)的炮制机理和作用机制研究远远不足,缺乏地方质量标准,严重限制了其临床应用。为保护和传承江西传统炮制技术,本文建议以配方颗粒为突破口,加强附子(临江片)配方颗粒的质量标准化研究,阐释清楚“樟帮”炮制工艺增效减毒的科学内涵,突破附子(临江片)配方颗粒产业化关键技术瓶颈,填补其地方质量标准的研究空白,从而为有毒中药配方颗粒质量标准研究及应用提供借鉴和示范。目前附子(临江片)配方颗粒相关研究尚未见报道,因此本文具有一定的新颖性。
摘要:本文围绕GB30720—2025《燃气灶能效限定值及能效等级》,结合GB30531—2014《商用燃气灶具能效限定值及能效等级》和GB30720—2014《家用燃气灶具能效限定值及能效等级》发布实施10余年间的节能工作要求更新和市场技术变化情况,对新版本标准的修订背景进行了充分阐述,对标准的主要变化进行详细梳理和解读,分析比较了新旧版标准的范围、能效指标和测试方法,为相关方理解和应用新版标准提供参考。此外,本文采用横向比对分析法,对国外燃气灶具能效标准发布和实施要求做了比对分析,梳理了欧美等国家相关标准的范围、指标类型和要求等,进一步体现了我国在商用燃气灶具能效标准方面的先进性。
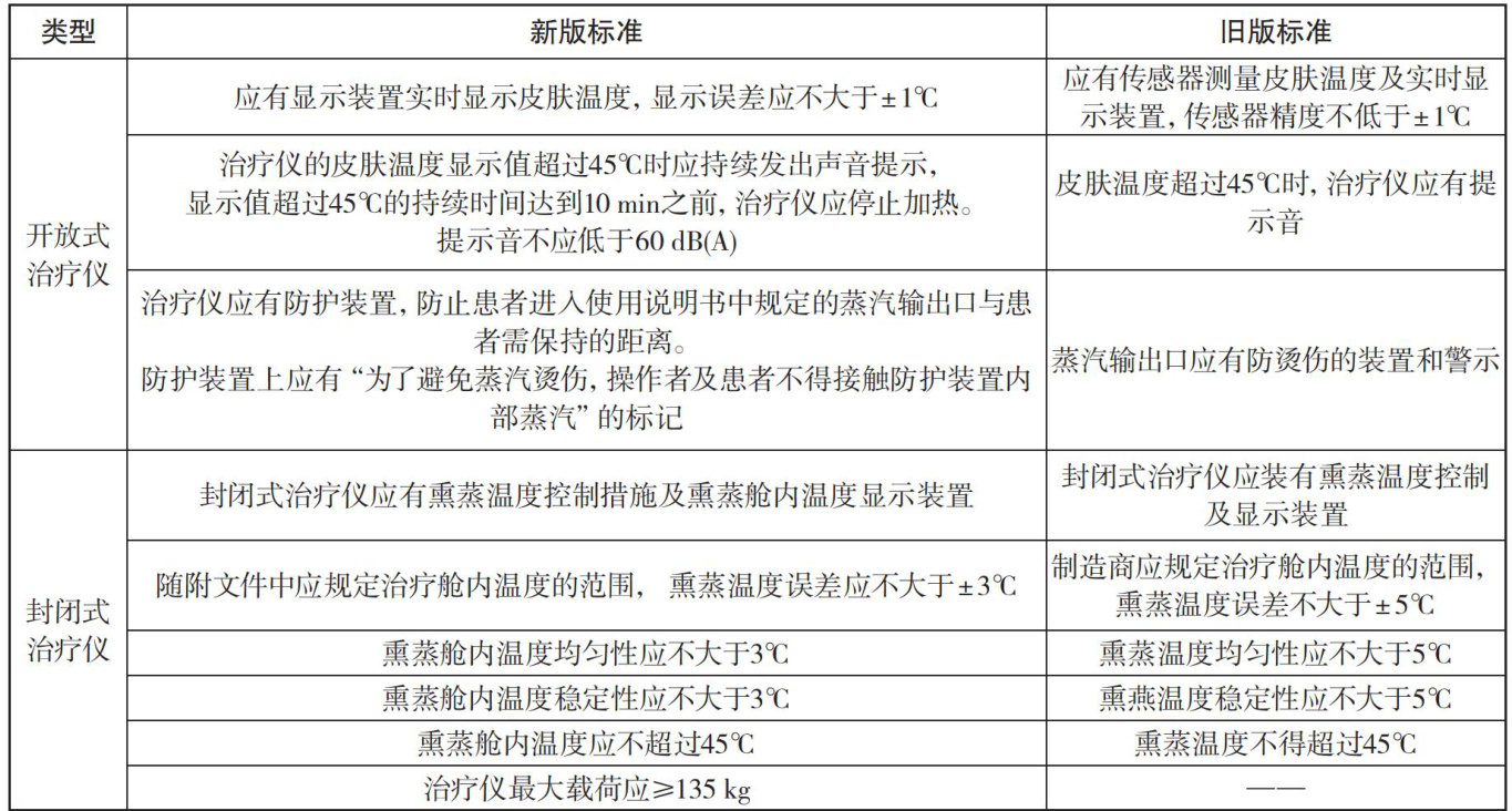
摘要:文章对新版标准YY/T1306—2024《熏蒸治疗仪》和旧版标准Y/T1306—2016《熏蒸治疗仪》从规范性引用文件、术语和定义、要求方面进行了详细的对比、分析。通过新旧版标准差异比对及对新增要求做出技术解读,有助于相关医疗器械生产企业及检验检测机构对新版标准YY/T1306—2024《熏蒸治疗仪》有更清晰的了解并正确执行。
摘要:土壤酸化问题是粮食生产和土壤健康的十大威胁之一,酸化耕地土壤综合防治技术规范的制定是推动浙江省耕地质量保护与提升工作的重要举措,也是促进土壤健康行动、助力粮食单产提升的关键。在充分调研、论证的基础上,浙江省耕地质量与肥料管理总站牵头制定了浙江省地方标准《酸化耕地土壤综合防治技术规程》,该标准主要规范了术语和定义,以及酸化耕地土壤综合防治的基本要求、分类防治的技术措施等,为浙江省全面推进酸化耕地治理提供理论依据。文章分别对标准制定的必要性、相关技术内容、具体指标的确定依据等进行解读,以期增加标准的可读性及可操作性。
摘要:为规范江苏省农产品质量安全检测机构考核现场评审工作,DB32/T 4931—2024《农产品质量安全检测机构考核现场评审工作规程》制定发布,并于2025年1月16日正式实施。本文从制定背景、结构框架、主要技术内容及实施建议等维度展开解读,分析其在提升评审规范性、科学性和公正性中的作用,为检测机构、评审人员及考核机关提供实践参考,助力构建农产品质量安全检测体系。
摘要:高校科研团队是高等学校开展科学研究的主干力量,科研团队实验室是开展学术交流活动、培养高素质研究型人才、提高科研创新能力的重要场所。近年来,随着招生规模的扩大、科研任务的加重、人员流动性大及安全隐患多,导致实验室安全事故的发生,使得实验室安全管理要求高、责任大、任务重。本文针对目前科研团队实验室存在职责不明确、管理队伍建设不足、制度不健全、安全教育不到位等问题,通过体系建设、队伍建设、制度建设、监督检查等方面提出科学性、可行性应对措施,旨在为高校科研团队实验室长效的安全管理工作提供参考。
摘要:本文通过阐述企业内部实验室搭建实验室信息化管理系统(LIMS)的实践过程,评价其实现检测流程标准化、测试标准规范化、资源管理系统化、运营结果数字化、统计数据可视化等功能的效果和不足,旨在进一步探索LIMS提升实验室数字化和标准化水平的可能性,为以后LIMS的完善以及给其他企业内部实验室进行LIMS建设时提供参考经验。
摘要:我国现行计量器具强制检定制度形成于上世纪80年代,是计划经济体制的产物,随着社会主义市场经济体制的确立,现行计量器具强制检定制度与工作实际存在较大偏差,导致检定资源供不应求,强制检定执行困难的现状。为此,本文在客观分析我国制度现状及问题的基础上,借鉴欧美典型国家德国和美国的有益做法,就强制检定制度改革提出了对策建议,旨在促进法制计量管理与社会主义市场经济体制要求相一致,为优化法制计量管理提供必要探索。
摘要:仪器设备的管理控制是检验检测机构体系运行的重要内容之一。围绕着仪器设备所进行的管理控制工作,对于检验检测机构的正常运行至关重要。本文对检验检测机构仪器设备管理控制内容进行了概述,主要介绍了检验检测机构中与仪器设备管理控制有关的工作,较为详细地针对每一项工作内容进行了阐述,给出了各项工作中需要注意的内容,以及仪器设备管理控制对于质量管理体系的重要意义,对检验检测机构进行此方面内容的相关工作具有参考作用。
摘要:本文对特种设备无损检测机构在工作质量方面存在的问题进行总结,详细阐述了在工程档案、工艺文件、检测记录和检测报告等方面存在的共性问题,以及RT、UT、MT、PT、TOFD等不同检测方法下的单项问题。通过对这些问题的分析,指出检测机构在质量意识、管理制度、标准规范掌握、人员能力和责任心等方面存在不足。最后提出相应的改进建议,旨在提升特种设备无损检测机构的工作质量,保障特种设备的安全运行。
摘要:车用汽油作为点燃式内燃机的核心动力来源,其蒸发性是决定发动机在全工况范围内适配性的关键理化属性——既影响低温环境下的启动可靠性,又关系到高温工况中关联气阻风险,并贯穿燃烧效率与排放控制效果。馏程作为评定汽油蒸发性的核心指标,其测定结果的准确性直接影响油品质量判定与市场监管的有效能。本文以GB/T 6536—2010《石油产品常压蒸馏特性测定法》等国家标准为依据,系统分析了量取温度、冷凝温度、馏出速度、蒸馏损失、装置选型及试样预处理六大核心因素对馏程测定的耦合影响机制,通过梳理各因素的误差传递路径,构建了“参数量化控制-操作流程标准化一装置精准选型”的三维控制体系,为实验室检测数据的可追溯源性、汽油生产工艺优化及产品质量管控,提供兼具理论支撑与实践指导意义的技术方案。
摘要:文章聚焦于显示行业LCD大尺寸O+Mask产品良率提升中的关键挑战——不可维修OS(开路短路)Invisible(不可见)不良问题。通过分析该不良现象的成因,包括材料微观结构、制造工艺波动及设备精度限制等,文章提出了综合性的解决方案。通过优化半导体层的测试设备制备工艺参数,提升工艺稳定性;结合先进的在线监测与检测技术,增强对OSInvisible不良的识别能力;同时,强化生产过程中的质量控制体系,确保各环节符合高标准。这些措施有效降低了0SInvisible不良率,显著提升了LCD大尺寸O+Mask产品的整体良率,为行业技术进步和产品品质升级提供了有力支撑。
摘要:计量比对是监督实验室测量能力的重要手段,本文对医用乳腺X射线辐射源的腺体平均剂量(AGD)量值进行比对验证,分析了计量比对技术背景、评估了测量结果的不确定度、介绍了比对结果的评价方法,最终取得了满意结果,确保医用乳腺X射线辐射源检定结果的统一、准确和可靠。
摘要:电子天平是农产品检验检测实验室必备的仪器设备,对电子天平及时开展期间核查是保证实验室量值溯源有效性的关键环节之一,是保障检测结果准确性必不可少的手段。本文根据日常工作经验,并以实例阐明期间核查的过程,清晰阐述农产品检验检测实验室电子天平期间核查的实施方法。
摘要:随着保健品市场的迅速发展,消费者对保健品质量和安全性提出了更高的要求。质谱技术作为一种高灵敏度、高精度的分析方法,越来越多地应用于保健品中有害物质的检测。质谱技术具有能够高效识别复杂样品中的多种成分的能力,为制定保健品的有害物质检测标准提供有力支持。本文探讨了质谱技术的基本原理、分类以及在保健品中有害物质检测中的应用优势,提出了一套基于质谱技术的检测标准,旨在通过标准化的检测手段提高保健品质量控制的科学性和有效性,为消费者提供更加安全可靠的保健品。
摘要:呕吐毒素(DON)是全球性的食源性霉菌毒素之一,被列为3类致癌物。本文基于近年来小麦粉产品质量的抽检数据,系统梳理了粮食中DON分布的高风险区域、高风险环节及当前污染情况;结合国内外的科学研究成果,多维度综述了小麦粉中DON脱毒技术的研究现状,包括物理脱毒、化学脱毒和生物脱毒方法等,对比剖析了不同脱毒方法的研究进展及各自的优势和局限性;进一步提出未来脱毒技术的研究方向和发展趋势,旨在为科研及产业应用等相关领域研究提供参考,促进食品安全的健康发展。
摘要:本文针对GB/T17657—2022《人造板及饰面人造板理化性能试验方法》(以下简称GB/T17657—2022)中4.60甲醛释放量测定--1m气候箱法的检测标准进行试验设计比对。方案一依照GB/T17657—2022中4.60甲醛释放量测定--1 m3 气候箱法检测;方案二参照GB/T17657—2022中4.60甲醛释放量测定--1m气候箱法检测,但不进行试验平衡处理。统计方法一和方法二的中密度纤维板甲醛释放量的结果: ① 试件平衡处理的甲醛释放量要低于试件不进行平衡处理的甲醛释放量; ② 可在企业内部质量控制中采用不平衡处理的甲醛释放量(1 m3 气候箱法)测定,测试4天,甲醛释放基本能够达到稳定状态,测得值作为检测结果,具有参考意义。可以为人造板生产企业和家具制造企业提供内部质量控制参考和借鉴。
摘要:在建筑工程施工过程中,对每个施工阶段的质量管理和控制十分重要。一旦建筑工程施工质量没有达到标准,可能导致建筑工程无法投入使用,给企业造成严重的经济损失。因此,建设单位和施工单位应将管理重点置于质量管理上,并对其中存在的问题进行分析与研究,找到科学的质量管理措施。基于此,本文从建筑工程施工质量管理的重要性、建筑工程施工质量标准化管理存在的问题,以及建筑工程施工质量标准化管理的解决对策3个方面进行分析和论述,希望能够为相关研究提供一定借鉴与参考。
摘要:当下建筑行业蓬勃发展,建筑工程规模与复杂性与日俱增,传统施工管理方式在质量把控上的弊端暴露无遗。质量管理标准成为提升建筑工程施工质量的关键,它通过创建规范流程、统一技术准则并完善管理体系,促使建筑施工质量提高。本文深入探究质量管理标准在建筑工程施工全过程中的应用价值,总结出包含改良管理体系、改进技术标准、提高员工素质、融合信息化手段的施工改良策略,为建筑行业实现高质量发展提供借鉴。
摘要:随着时代发展,党校公共管理工作的重要性日益凸显,其标准化流程对提升管理质量和服务水平起着关键作用。本研究通过对党校公共管理工作标准化流程的现状进行深入分析,发现存在流程僵化、衔接不畅、信息化应用不足以及人员执行偏差等问题。针对这些问题,从建立灵活应变机制、强化衔接管理、提升信息化水平以及加强人员培训与监督等方面提出相应优化策略。旨在助力党校公共管理工作更高效、科学地开展,更好地服务于党校的整体发展与教育培训使命,为培养高素质党员干部提供有力保障。
摘要:在媒体融合快速发展的背景下,高校意识形态安全及思政工作面临新机遇与挑战。本文分析当下高校意识形态安全状况与思政工作效能现状,并总结出高校意识形态安全状况与思政工作在多元思潮冲击、工作方式等方面存在的问题。基于此,通过强化主流媒体引领、构建融合育人平台、完善教师队伍建设、优化考核评价机制等标准化路径,提升思政工作效能,筑牢高校意识形态安全防线,助力高校培养全面发展的高素质人才。
摘要:本文聚焦乡村振兴战略下农村普通话推广的标准化模式构建。在剖析农村普通话推广成效与现存问题的基础上,从目标原则、内容形式方面构建标准化模式,提出因地制宜并引导多方力量广泛参与的实施路径,并在内容和形式方面提出针对性策略,旨在通过标准化推广提升农村普通话普及率,为乡村振兴提供语言支撑,助力城乡融合与农村现代化发展。
摘要:BIM技术为《土木工程施工技术》课程实践教学标准化提供了新的技术路径。当前课程实践教学存在标准碎片化、师资培养不足、校企协作模糊及考核单一等问题。本研究基于BIM技术,从实践教学、师资认证、校企协作、考核评价4方面构建标准架构,推动《土木工程施工技术》课程标准化实践教学模型的建立。同时,通过动态更新机制确保教学与行业技术同步,为土木工程实践教学标准化改革提供可操作范式。
摘要:立德树人战略具有较强的前瞻性、科学性特征,能够为新时期高职医学院校办学育人指明方向,促进高职教育现代化、高质量发展。本文以此为切入点,立足于标准化视域,对高职医学院校立德树人协同机制展开研究,围绕本校实际情况提出 "1+5+2" 特色育人模式,并详述了课程育人、技能育人、实践育人、网络育人、心理育人五大关键体系。截至目前,该协同机制在我校运行良好,推动了多个特色文化育人品牌、思政教育工作室等的建立,希望能为各医学院校提供借鉴。
摘要:高职医学院校党建教育标准化建设关乎培养高素质医学人才与院校长远发展。本文梳理了其建设现状,展示取得的成效并指出其存在问题,随后围绕优化组织、丰富内容、创新方式、健全考核等方面详细介绍了实践探索举措,同时提出师资队伍、经费资源等保障措施。旨在通过实践探索与研究,提升高职医学院校党建教育水平,推动党建工作标准化、规范化,助力医学人才培养质量提高。
摘要:目的:分析幼儿教师急救知识与技能标准化培训方案实施效果。方法:以某市3所幼儿园的60名幼儿教师为研究对象,对急救知识掌握情况进行调查,并实施急救知识与技能标准化培训,分析标准化培训后幼儿教师对急救知识以及急救操作技能掌握程度。结果:经标准化培训后,幼儿教师的急救知识、技能操作、培训满意度以及急救知识与技能均显著提升中 P<0.05 )。结论:幼儿教师急救知识与技能标准化培训方案实施效果良好,可有效确保幼儿在园区的各项安全,值得推广。
摘要:目的:探析疾控机构科研档案规范化管理路径。方法:选取泉州市疾病预防控制中心2018年2月至2024年2月的100份科研档案作为研究对象,随机分为对照组和观察组,各50例。对照组实施常规管理,观察组实施规范化管理,对比两组管理质量评分。结果:观察组管理质量评分高于对照组( P<0.05 。结论:对疾控机构科研档案进行规范化管理,可以提高档案管理质量,值得推广。
摘要:目的:探讨体检中心标准化随访机制对客户长期健康管理的影响。方法:选取2022年6月至2024年1月在甘肃省白银市中心医院体检中心接受体检的500名成人作为研究对象,随机分为实验组和对照组,各250例。实验组采用标准化客户随访机制,对照组采用常规客户随访方式。对参与者的生活方式、具体健康指标进行跟踪调查。结果:实验组参与者生活方式改善程度较对照组明显 (P<0.05) ;健康指标方面,实验组参与者各项具体健康指标改善率均高于对照组( P<0.05 。结论:标准化随访机制对于加强客户体检后健康管理、促进个体健康行为改变具有重要意义。
摘要:目的:了解重庆市南岸区失能老年人及直接照护者对日间护理的认知和需求。方法:选取2024年1月至2024年8月期间重庆市南岸区护理质控中心的6家成员医疗机构单位中的失能老年人及直接照护者311人,通过文献查阅法、专家咨询法、问卷调查及现场访谈法进行调查。结果:失能老年人的性别、年龄、教育程度、子女数、月收入以及就医时的陪护对日间护理的认知及需求差异均有统计学意义( ?P<0.05 )。结论:性别、年龄、教育程度、子女数、月收入以及就医时的陪护均会显著影响失能老人对于“日间护理”的认知和需求,年龄越大、教育程度越低、子女数越少、月收入越低、就医陪护为儿女或亲友的老人对“日间护理”的认知和需求程度越低。
摘要:目的:探究标准化消毒灭菌流程对外来手术器械灭菌效果的影响。方法:对东南大学附属中大医院消毒供应中心2023年11月至2024年10月接收的外来手术器械进行调查,选取2023年11月至2024年4月接收的1147件器械纳入对照组,应用常规消毒灭菌流程;选取2024年5月至10月接收的1104件器械纳入观察组,应用优化消毒灭菌流程。对比消毒灭菌各流程质量合格率及满意度。结果:观察组消毒灭菌各流程质量合格率较对照组更高( P<0.05 ;观察组满意度较对照组更高一 (P<0.05) 。结论:标准化消毒灭菌流程可提高外来手术器械消毒灭菌质量,手术人员使用的满意度高,是值得推广普及的模式。
摘要:目的:观察动脉血气剩余血在危重患者标准化生化检验的应用情况。方法:于2023年1月至2023年12月期间,抽选上海市嘉定区中医医院的40例危重患者,随机分为对照组和研究组,各20例。对照组进行静脉血生化检验,研究组进行动脉血剩余血生化检验,对比分析两组检验情况。结果:通过统计分析,2组患者在总胆汁酸(TBA)、乳酸脱氢酶(LDH)、谷丙转氨酶(ALT)、谷草转氨酶(AST)、白蛋白(ALB)、磷酸酶(AKP)、血糖(GLU)、总蛋白(TP)、直接胆红素(DBIL)、总胆红素(TBIL)数据相似( (P>0.05) ,其中总蛋白(TP)、谷丙转氨酶(ALT)、磷酸酶(AKP)的1/2CLIA88都在允许范围内。结论:动脉血气分析检查法的生化检验结果较准确,值得在临床上推广。
摘要:目的:分析标准化针灸联合颈椎牵引技术在神经根型颈椎病临床治疗中的可行性。方法:选取运城市中医医院针灸科于2022年12月至2024年5月间收治的82例神经根型颈椎病患者作为研究对象,采用随机数字表法分为对照组和观察组,各41例。其中对照组患者实施颈椎牵引术治疗干预,观察组患者采用标准化针灸联合颈椎牵引技术治疗,比较两组患者的临床疗效。结果:观察组患者治疗后的躯体疼痛评分、颈椎功能障碍评分显著优于对照组( P<0.05) ;观察组患者治疗后的中医症状评分与影像学检查结果相关数据明显优于对照组( P<0.05) 。结论:对神经根型颈椎病患者实施标准化针灸联合颈椎牵引技术治疗干预能取得更满意的治疗效果,值得推广。
摘要:目的:探究标准化白内障超声乳化与房角分离术在白内障合并闭角型青光眼患者中的应用效果。方法:选取2022年4月至2024年4月甘肃省临夏市民族医院接诊的100例白内障合并闭角型青光眼患者,抽签法随机分为对照组和实验组,各50例。对照组予以白内障超声乳化联合小梁切除术治疗,实验组采用标准化白内障超声乳化联合房角分离术治疗,对比两组患者的眼压水平、最佳矫正视力。结果:实验组眼压水平比对照组较低, P<0.05 ;实验组最佳矫正视力较对照组更优异,P<0.05 结论:标准化白内障超声乳化联合房角分离术治疗白内障合并闭角型青光眼疗效显著,可提高患者视力恢复水平,值得推广使用。
摘要:目的:探讨标准化饮食饮酒及肥胖干预对高尿酸血症发生痛风的影响。方法:选取2023年1月至2023年12月期间六安市人民医院风湿科收治的100例高尿酸血症患者为研究对象,随机分为对照组和观察组,各50例,对照组采取常规护理,观察组予以标准化饮食饮酒及肥胖干预,对比两组干预效果。结果:干预后,观察组尿酸水平低于对照组( P<0.05 ;观察组痛风发生率低于对照组( P<0.05 ;观察组生活质量评分高于对照组 (P<0.05 )。结论:对高尿酸血症患者实施标准化饮食饮酒及肥胖干预,可以降低尿酸水平和痛风发生率,从而提高其生活质量。
摘要:目的:探讨家庭支持的早期标准化康复护理训练对脑卒中患者功能恢复的影响。方法:选取甘肃省甘谷县人民医院170例脑卒中患者作为研究对象,随机分为实验组和对照组,各85例。实验组患者在出院后继续接受为期6个月的家庭支持的早期标准化康复护理训练,对照组仅接受常规医疗指导。对比两组患者改良Rankin分级(MRS)、美国国立卫生研究院卒中量表(NIHSS)得分及神经内科洼田饮水试验结果的变化。结果:实验组患者的MRS得分变化、NIHSS得分变化、洼田饮水试验得分变化均优于对照组( P<0.05 )。结论:以家庭支持的早期标准化康复护理训练可显著提升脑卒中患者的功能恢复,值得临床推广。
摘要:目的:分析穴位贴敷及标准化护理对肿瘤化疗后患者的影响。方法:选取2023年1月至2024年8月鄂尔多斯市中医医院收治的66例肿瘤化疗患者作为研究对象,以病历建立先后顺序分为对照组和观察组,各33例。对照组接受常规护理,观察组接受穴位贴敷及标准化护理。对比两组便秘症状评分、生活质量评分及护理满意度。结果:观察组各项对比结果较对照组更优( ?P<0.05 )。结论:穴位贴敷及标准化护理的实施,能够显著改善肿瘤患者化疗后便秘情况,提高患者的生活质量与护理满意度。
摘要:目的:研究标准化心理护理对急诊留观高血压患者身心舒适度的影响。方法:选取2022年9月至2024年10月期间山东大学齐鲁医院收治的102例急诊留观高血压患者。根据护理模式不同,将其分为2组,参照组51例接受常规护理,干预组51例接受标准化心理护理。比较两组患者的身心舒适度、血压、心理状态。结果:干预组护理后的身心舒适度均高于参照组(P<0.05) )。干预组护理后的血压均低于参照组( 。干预组护理后的SAS、SDS均低于参照组( P<0.05) 。结论:对急诊留观高血压患者实施标准化心理护理,可有效改善其身心舒适度,降低患者的血压,帮助患者以良好的心态接受治疗。
摘要:目的:探讨急性心肌梗死患者在介入治疗期间接受标准化康复护理对患者心功能及生活质量的影响。方法:选择2022年8月至2024年5月礼县第一人民医院收治接受介入治疗的急性心肌梗死患者70例作为研究对象,以随机数表法分为常规组和实验组。常规组接受常规护理,实验组应用标准化康复护理。对比两组患者心功能评分和生活质量。结果:实验组患者在治疗后心功能均优于常规组, P<0.05 ;实验组患者治疗后生活质量评分高于常规组, P<0.05 结论:标准化康复护理对急性心肌梗死介入治疗的效果显著,能够有效改善患者心功能,提升患者生活质量,值得推广。
摘要:目的:分析急性心肌梗死并发心律失常护理工作中标准化循证护理模式的应用效果。方法:选取2023年4月至2024年4月上海市嘉定区中医医院收治的急性心肌梗死并发心律失常患者80例,随机分为对照组和观察组,各40例。对照组采取常规护理模式,观察组采用标准化循证护理模式,对比两组的护理质量评分以及生活质量评分。结果:观察组护理质量评分以及生活质量评分均高于对照组( P<0.05 )。结论:在急性心肌梗死并发心律失常护理工作中,标准化循证护理模式应用效果更佳,可以提高护理质量、生活质量评分,值得推广。
摘要:目的:探究标准化护患共情护理对冠心病合并恶性肿瘤患者自杀意念的改善效果。方法:选取2020年1月至2021年11月山东大学齐鲁医院收治的80例冠心病合并恶性肿瘤患者作为研究对象,随机分为对照组和观察组,各40例。对照组行常规护理,观察组同时采用标准化护患共情护理。结果:干预前,两组自杀意念评分、负性情绪评分、依从性评分、ESCA评分、希望水平对比无差异( (P>0.05) ;干预后,同组自杀意念评分、负性情绪评分、依从性评分、ESCA评分、希望水平差异有统计学意义( P<0.05) ,观察组情况更优。结论:标准化护患共情护理可改善冠心病合并恶性肿瘤患者的自杀意念,提升治疗希望水平,值得推广。
摘要:目的:探究对老年慢性阻塞性肺疾病(慢阻肺)患者实施肺康复联合标准化护理的临床效果。方法:选取2023年5月至2024年5月雅安市人民医院老年医学科收治的100例老年慢阻肺患者作为研究对象,随机分为对照组和观察组,各50例。对照组实施常规护理,观察组实施肺康复联合标准化护理,对比两组患者的应用效果。结果:观察组患者的第一秒用力呼气容积与用力肺活量的比值(FEV1/FVC)、第一秒用力呼气容积(FEV1)以及最大呼气流量(PEF)水平均高于对照组,同时生活质量评分也显著高于对照组( P<0.05) 。结论:相较于常规护理,肺康复联合标准化护理在老年慢阻肺患者中能够取得更好的应用效果,可显著改善患者肺功能,提高生活质量。
摘要:目的:探讨对慢性阻塞性肺疾病(慢阻肺)患者雾化吸入治疗期间实施标准化优质护理的效果。方法:选取蚌埠医科大学第二附属医院2021年1月至2024年8月期间收治的60例慢阻肺患者,以随机数字表法分为观察组(标准化优质护理)和对照组(常规护理),每组各30例,对比护理效果。结果:护理后,观察组康复优良率、生活质量、治疗依从性、护理满意度均更高,心理状态、睡眠质量均更佳,差异有统计学意义( (P<0.05 。结论:对慢阻肺患者雾化吸入治疗期间实施标准化优质护理干预,能够更好地促进肺功能恢复,减少疾病对患者日常生活的负面影响。
摘要:目的:研究系统性红斑狼疮标准化护理教学对实习生护理能力的改善作用。方法:选取2022届在山东省立第三医院实习的20名实习生组成对照组,采取系统性红斑狼疮常规护理教学;选取2023届在山东省立第三医院实习的16名实习生组成观察组,实施系统性红斑狼疮标准化护理教学,比较两组护理实习生的考核成绩。结果:观察组的理论考试成绩、实践操作成绩和考核总成绩均比对照组高,差异有统计学意义( P<0.05) 。结论:将系统性红斑狼疮标准化护理教学方案应用在护理实习生的教学中,可以有效地提升护理实习生对理论知识的掌握能力并提高其实践操作能力,对适应工作岗位有重要帮助。
摘要:目的:观察标准化正念减压护理给艾滋病患者带来的影响。方法:选取2022年11月至2024年10月内蒙古自治区疾控中心收治的84例艾滋病患者,按照随机数字表法分成试验组和参照组,每组42例。参照组实施常规护理,试验组在参照组的基础上实施标准化正念减压护理,比较两组病耻感、应对方式和生活质量。结果:护理后,试验组患者病耻感各项评分均低于参照组( P<0.05) ,试验组患者积极应对评分高于参照组,消极应对评分低于参照组( ,试验组患者生活质量各项评分均高于参照组( P<0.05 )。结论:对艾滋病患者给予标准化正念减压护理,可以减轻病耻感,强化积极应对方式,促进生活质量的提升。
摘要:目的:探讨危机式护理管理联合规范化护理在上消化道出血患者护理中的应用效果。方法:选取2022年5月至2024年6月合肥市第二人民医院收治的60例上消化道出血患者作为研究对象,应用随机数字表法分为观察组和对照组,各30例。观察组采用危机式护理管理联合规范化护理,对照组实施常规护理,对比两组的出血停止时间、再出血发生率、自护能力和生活质量、护理工作的满意度。结果:观察组出血停止时间、再出血发生率较对照组更短、更低( (P<0.05) ,观察组自护能力和生活质量评分、护理工作的满意度均高于对照组( P<0.05 。结论:危机式护理管理联合规范化护理的开展,能够有效提高上消化道出血护理质量,加快患者病情康复。
摘要:目的:分析对肌少症患者实施标准化延续性护理的临床效果。方法:选取中国人民解放军联勤保障部队第九六○医院2022年10月—2024年10月收治的99例肌少症患者作为研究对象,随机分为两组,一组为对照组( (n=49) ,给予常规延续性护理,另外一组为观察组( n=50 ),给予标准化延续性护理,对比分析不同方法下的护理效果。结果:护理后,观察组患者的满意度显著高于对照组;护理前,两组患者的自护能力评分均较低( ?P?0.05? ,护理后,评分均提高,其中观察组患者的提高程度更显著,与对照组差异增大( P<0.05 )。结论:对肌少症患者实施标准化延续性护理有利于提高患者的护理满意度及自护能力。
摘要:目的:分析标准化PRECEDE一PROCEED模式对学龄期哮喘儿童的临床应用价值。方法:选取2024年6月至2025年1月北京安贞医院南充医院接诊的100例支气管哮喘儿童作为观察对象,采用随机数字法分为实验组和对照组,各50例。对照组施以常规护理,实验组施以标准化PRECEDE-PROCEED模式干预,比较两组患者哮喘控制情况及生活质量、自我管理能力及哮喘认知情况。结果:实验组患儿生活质量、自我管理能力、哮喘控制情况、哮喘认知情况均高于对照组( P?0.05? 。结论:标准化PRECEDE-PROCEED模式可有效稳定学龄期哮喘儿童病情,提升其自我管理能力及生活质量,并改善患儿及家属对疾病的认知,该护理模式具有临床应用价值。