2025年已逾大半,人工智能的热潮持续高涨,人工智能教育的发展势头正强。随着秋季学期各省市人工智能教材、课程的正式启用,学校人工智能课程实施已初现曙光,课堂的人工智能赋能也日益普及。面对新的形势,人工智能教育应超越经验,着眼未来,实现百花齐放的新生态。 第一,构建观念开放的人工智能教育资源新生态。自前,不同的研究学派对人工智能教育持有不同观念。有的关注人工智能赋能,致力于在所有学科中应用生成式人
人工智能不仅给信息科技课程带来了崭新的内容,也使得教育工作者重新构想智能时代信息科技课程的定位和使命。在人工智能冲击下,“人工智能学习”具有必要性,但如何保留信息科技课程原有的必要部分,使得人工智能时代的信息科技课程具有鲜明的时代性和教育性,也成为急需解决的问题。 为了共同研讨人工智能时代信息科技课程的变革与发展,本刊组织了“人工智能与信息科技课程变革”系列,从“人工智能赋能信息科技课程教学”“
摘要:本文介绍了在人工智能驱动英国数字化学习革命中,英国中小学Computing课程中融入人工智能的主要形态,明确了培养人工智能素养是英国人工智能时代的教育要求,指出了英国人工智能素养主要包括的两个维度。文章同时指出,人工智能对英国中小学Computing课程产生了冲击,使得人们重新思考Computing课程的价值与内容,它启示我们,要与时俱进,坚持学科育人构建人工智能时代的中小学信息科技课程体系。
摘要:在人工智能时代,美国将中小学计算机科学教育升级为国家优先事项。本文通过相关政策文本与调研数据,从教育政策、课程开设、课程规划与管理、课程标准、课程内容、教师专业发展等方面梳理美国中小学计算机科学教育最新进展与面临的挑战,并提出我国信息科技教育的健康发展需要处理好课程定位、师资培养、研究先行、教育公平、伦理安全等五个方面的关系。
摘要:人工智能技术的爆发式发展重构了全球教育生态,欧盟作为教育数字化改革的先行者,其中小学信息教育课程大体呈现出从“会用数字工具”到“会用抽象、算法与编程等解决问题”再到“理解数据与模型、负责任地使用人工智能并把握伦理边界”的迭代升级。本文系统梳理了人工智能时代欧盟中小学信息课程改革的顶层设计、成员国实践与课程演变特征,呈现其整体发展脉络,以期为我国中小学信息科技教育改革提供有益借鉴。
当今人类越来越依赖人工智能完成认知任务,当人类将认知活动外包给人工智能时,大脑的使用量会减少,那么,我们是否需要担心大脑退化得更快? 技术导致某些旧技能衰退,这是一个不争的事实。毛笔被钢笔取代,人们口算、心算能力因计算器的普及而下降,手写技能因键盘输入而退化,自打我开始使用笔记本电脑,用笔书写的几率就大幅度下降,并且也越来越依赖敲击键盘,似乎指尖在键盘上敲击的过程更能促进大脑的运转一样。于是
当代著名哲学家大卫·查默斯的著作Reality+(中译本《现实 +3) )这几年着实火了一把,据说不少学者都以它为名开设读书班,中译本的推荐语中更是将其誉为“技术奇点时代的必读书”。查默斯在这本书中抛出了一个充满争议的观点:虚拟现实不是幻象,而是真实的存在。他以“因果力”为论据来论证这一点,即某一事物具有因果力,能影响周围的事物,就是真实的。 试想,你带着头显在VR环境中,一把剑向你劈过来,
回顾人工智能的发展历程,生成式人工智能在近几年取得里程碑式的突破,各种大语言模型的发展和应用呈现井喷之势。但是在人工智能和真实物理世界进行交互时,进展却显得相对缓慢。 为了让智能体通过物理实体跟周围环境实时互动,实现感知、认知、决策和行动的一体化,人们付出了艰难的探索和努力,这就是具身智能(Embodied Intellgence,简称El)。具身智能的核心理论包括具身认知(认知与身体、环境
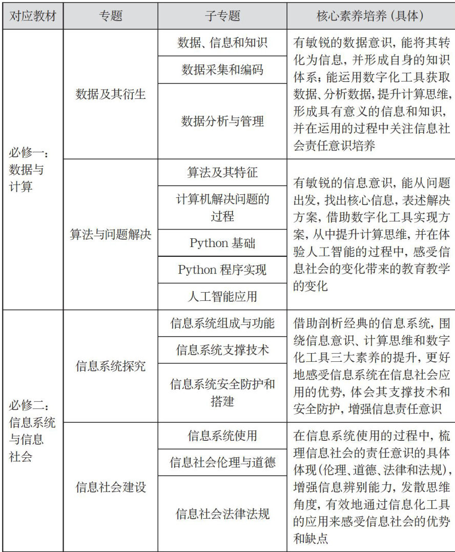
摘要:本文围绕数据编码教学展开多方面论述。数据编码实现了信息的高效存储、传输,确保了信息的准确性与一致性,同时数据编码也是维系信息社会组织与秩序的科学基础。文章通过超市商品条形码、身份证号码等案例,揭示编码长度与信息量的关系,指出设计编码需平衡二者。在教学上,因四年级学生生活经验有限,所以应从实际生活体验出发,开展数据编码教学,以提升教学效果,培养学生实践与创新能力。
摘要:“数据与编码”是四年级信息科技教学的重要内容。本文从厘清新课标理念与教学逻辑的对应关系入手,引导学生通过生活中的数字编码理解编码表达的逻辑性,借助编码实践认识编码的社会应用秩序性,并在此基础上,结合新课标对本单元教学内容及学业要求的具体阐述,深入分析单元教学策略,明确教学中需把握的关键步骤,从而探索达成“数字与编码”教学目标的可行路径。
摘要:本文聚焦数字编码视角下的跨学科主题式活动教学设计,先通过文献研究法梳理数字编码基础理论与跨学科主题式学习理论,分析两者的融合点,然后结合案例分析法设计并剖析了校园图书管理系统中的数字编码应用、城市交通信号灯数字编码探究等教学案例,建立了包含知识掌握、能力提升、态度转变和合作能力的评估指标体系,采用多种评估方法对教学效果进行全面评估。研究结果表明,该教学设计能有效提升学生的综合素养,同时也存在教学实施过程中教师跨学科素养不足、资源整合困难等问题。文章针对存在的问题提出了相应的对策。
摘要:本文结合“五彩芯少年”微缩实验课程、“零一X—Camp”工程经纬学习建构和“未来运动场”人工智能实战学习三个核心培养项目,阐述了项目式全周期培养的实施策略、成效和多元评价,为科创拔尖人才的持续成长提供了可借鉴的经验。
摘要:本文以“听声辨瓜——体验机器学习可视化”为主题,面向小学四年级学生设计了一节人工智能实验课。课程依托图形化编程工具,将抽象的机器学习技术转化为学生可感知、可操作的生活化问题,并通过“数据采集→模型训练→结果分析”的完整流程体验,培养学生的信息意识、计算思维、数字化学习能力与技术伦理意识。
摘要:利用现有的莫尔斯电码数据集,可以构建基于莫尔斯电码数据的机器学习的教学环境。本文介绍了为了搭建机器学习实验环境,对莫尔斯电码数据集进行整理和转换的过程,以及构造莫尔斯电码人工智能识别模型的多种可能的方式,同时讨论了生成式人工智能在教学实验中的运用,强调了在开放性的任务中人的独特创造作用。
摘要:本文提出了素养立意下的高中信息技术学业水平试题命制的四种策略,并以“设计高考志愿推荐系统”为例,详细阐述了从目标设计、情境设计、任务群设计三个环节进行学业水平试题命制的具体过程,为素养立意下的高中信息技术学业水平试题命制提供了有益参考。
摘要:本文聚焦于非认知能力培养,探讨如何通过创客教育模式开发与实施初中信息科技课程。作者首先阐述了非认知能力的内涵及重要性,分析其与创客教育的关系,然后详细介绍了初中信息科技创客课程的设计与实施方法,最后对实施效果进行了反思。研究表明,该课程有效提升了学生非认知能力,为信息科技课程改革提供了新思路。
摘要:本文通过分析当前教学中存在的问题,提出了基于SOLO理论的教学评价设计,并以《物联网协议》一课为例,基于课程目标、层层递进的学习任务以及对应的评价单,有效地揭示浅表与深度学习的差异,为学生的深度学习提供了明确的路径。
摘要:本文以初中信息科技课程为研究对象,基于建构主义学习理论,结合作者的教学实践,系统提出“类比生活情境”“体验情境游戏”和“设计科学实验”三种具象化的教学策略,并通过案例分析及实证数据验证了这些策略在降低认知门槛、提升学生理解深度与实践能力方面的有效性。研究结果表明,具象化教学不仅能够优化抽象知识的传递效率,还能激发学生的学习兴趣,为信息科技课程的教学改革提供重要参考。
摘要:随着生成式人工智能的快速发展,教育领域的跨学科整合有了新的路径。本文构建了跨学科整合的“情境激发—智识重构—协同创生一多维评价”四阶段闭环教学模型,并依托高中信息技术课程,在浦育(OpenlnoLab)人工智能教育平台开展“人工智能绘画重绘繁城姑苏”实践项目。研究表明,生成式人工智能能有效支持跨学科创作实践,促进学生计算思维发展,强化数字化创新意识与艺术表现能力,但需注意平衡技术应用与创新原创性的培养关系。
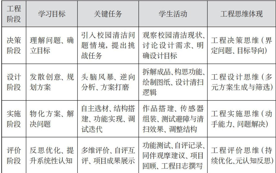
摘要:工程思维是学生在工程实践中逐步形成的高阶思维方式,涵盖工程决策、设计、实施与评价四个核心维度。本文以“智能扫地机器人”为例,探讨如何在教学过程中系统融入工程思维,引导学生在项目实践中建立问题解决的工程实践路径,提升其创新能力与实践能力。
摘要:计算思维是信息科技核心素养之一,它给信息科技课堂教学指引了新的方向,因此,提升学生的计算思维显得尤为重要。本文基于“北京大学学习科学实验室”的计算思维分解模型,提出了一套提升计算思维的五步问题解决教学策略,以期能为小学生计算思维的培养提供有价值的借鉴。
摘要:本文在探讨计算思维与问题解决过程间的关系的基础上,提出了基于问题解决过程的计算思维培养策略,并结合实际案例,展示了基于问题解决过程的计算思维培养方法。实践证明,这些策略有效地支持了学生计算思维的发展,也为一线教师在实际教学中发展学生计算思维提供了参考。
摘要:本文从大单元教学走进小学信息科技课堂的问题表征出发,厘清了大单元教学在小学信息科技课堂中的价值,并从大目标、大情境、大任务三个维度提出了小学信息科技课堂大单元教学的有效策略,旨在深化课程改革,提高教学效果,培养和提高学生的信息素养。
摘要:随着信息科技的不断发展,信息科技教学方式也在悄然发生着改变,大单元教学作为一种符合时代发展需求的教学方式被越来越多的教师接受并应用到信息科技课堂中。本文作者通过实践,得出在信息科技课堂中应用大单元教学能有效提高学生的学习兴趣和自信心,培养他们的实践能力和创新思维的结论,进而提出应继续探索和完善大单元教学方式,注重学生主体性、合作性、实践性的培养,以适应教育领域的变革和发展。
摘要:微项目式学习对新课标的落地有着重要的意义,本文分析了指向学科素养的微项目式学习的优势,并以“使用循环来验证刘谦魔术”项目为例建构了微项目式学习框架,设计了教学过程,介绍了其在高中信息技术课堂中的实施过程及成效。
摘要:本文针对当前初中信息科技算法教学中存在的理论与实践脱节、学生学习兴趣不足等问题,提出了依托项目式学习的教学方法,即基于项目主题设计层次化任务,逐步突破算法教学难点,并开展全程式项目式学习评价,提升信息算法教学成效,进而提高学生的算法学习兴趣和问题解决能力,促进学生创新思维和团队协作能力的培养。
摘要:本文以小学数学《奇妙的平行四边形王国》一课为例,探究了基于AI-Clasn融合的项目式学习模式,阐述了相关的学习原则、框架及具体的教学流程。结果显示,该模式有效提升了学生的学习兴趣、参与度与创新能力,同时促进了教师教学创新能力的发展。
摘要:本文介绍了一套基于人工智能技术的龙舟运动模拟体验装置的设计与实现。装置采用计算机视觉技术,通过摄像头捕捉用户动作,利用人体关键点检测与循环神经网络(RNN)模型识别划桨行为,并通过物联网系统将动作信号传输至龙舟模型,实现对其运动的实时控制。测试结果表明,该装置能够有效识别用户动作并提供沉浸式体验,相关模型与程序已开源,具备一定的推广与复现价值。
摘要:教育数据是在教育教学过程中开展评价、引导反思、改进教学的重要依据。为了更加全面准确地收集教育数据,教师可以使用生成式人工智能开发个性化数据收集和管理软件。本文以“表现性评价数据采集助手”的开发过程为基础,探索使用生成式人工智能开发教育数据管理软件的优势与局限,并进一步探讨教师如何更好地使用生成式人工智能开发满足教育需要的软件。
摘要:本文基于笛卡尔思维方法(Doubt-Analyze-Unify-Check,简称DAUC),构建了指向学科核心素养发展的大单元教学模式,并以高中信息技术必修1的第三单元“算法的程序实现”为载体,通过“数字万花筒”项目开展实证分析。研究结果表明,该教学模式在培养学生计算思维、强化问题意识以及提升实践创新能力等方面具有显著效果,为信息技术课程改革提供了可操作的实施路径。
摘要:本文围绕TPACK“技术一教学-内容”三维整合视角,对TPACK框架(技术、教学法、学科内容知识融合)进行模块化、分层化设计,以优化信息技术教学,提升学生的学科素养和数字化工具运用能力。同时,本文还重点表达了项目式学习在信息技术课堂中的应用价值,以及结合学生的认知水平和学习需求来设计教学内容的重要性,提出通过精准锚定学科内容知识、多元渗透教学法知识以及动态适配技术知识,来构建动态平衡机制,实现有效教学目标的教学新样态。
摘要:在新课程背景下,高中信息技术教学面临教材滞后、技术迭代迅速、项目式学习流于形式、学生数字原住民特质与传统教学惯性冲突、功利导向下素养异化产生认知错位等具体问题。本文针对这些问题提出了“构建动态课程资源开发机制”“设计生态化评价体系”双重突围的路径,以期能够推动信息技术教学从“技术习得”转向“思维培育”,为培养兼具创新能力与社会责任的数字公民提供实践范式。
摘要:全息教学系统在数字化、沉浸式教学方面展现出无可比拟的优势,但在教学实践过程中也存在全息课件资源匮乏、轻量化资源生产工具缺失、软硬件与教学内容精准匹配困难、终端交互渠道单一等问题。据此,本文提出“复用存量资源 + 轻量化工具自建 + 多模态融合”的解决模式(利用360摄像头进行沉浸式场景搭建,手机结合软件以及人工智能辅助技术对部分小型物体进行建模搭建,多渠道进行全息素材的获取),并对全息系统进行终端多样性改造,打造“泛在化+安全化”交互生态,最终实现笔记本、平板、手机等多终端投屏交互,这样既可以灵活展示资源,又可以保护教师的知识产权。
摘要:教务管理系统作为各类院校信息化建设的基石与首要任务,对于提升教育管理效率至关重要。然而,传统教务管理系统面临多重挑战,如过度依赖人工操作导致难以实现全流程线上化、技术瓶颈限制高并发业务的顺畅运行,以及与其他系统缺乏有效连通造成“数据孤岛”现象,这些问题严重制约了管理效率并导致资源浪费。本文以作者所在学校为实例,全面剖析其智慧教务管理系统的设计与实施过程,旨在深入探索并构建高效、智能的教务管理新路径。
摘要:大数据和人工智能等信息技术迅猛发展,推动高等教育加速数字化转型,同时也给高校网络安全与隐私保护带来诸多风险和挑战。美国高等教育信息化专业组织EDUCAUSE于2024年9月发布了《2024地平线报告:网络安全与隐私版》,基于对报告内容的总结与反思,本文提出了我国高等教育网络安全与隐私风险的应对策略。