当一扇门被关闭时,我们总能打开更新的一扇窗。这正是科学技术发展的不变规律,即在追求科学真理和技术创新的历程中,一切皆有可能。 无论是信息科技还是人工智能,我们应当传授给学生的,是探索精神、创新精神以及不受潮流裹挟的科学自由精神。而要落地创新探索的精神,最直接、最简洁、最可行的方式就是实验与实践。实验相较于实践,更节省时间和金钱,更能预演如何减少在错误实践道路上逡巡不前的风险。实验并不是简单的试验
在人工智能技术浪潮下,义务教育阶段如何开展人工智能通识教育,培养学生适应未来社会发展的基本素养,成为重要课题。当前的教学存在认知误区与“黑箱”操作的困境,尤其是实验教学环节普遍缺失。为破解此难题,本刊特邀的特级教师,与上海市“双名工程”奚骏高峰计划基地成员朱宋煜老师展开深度,旨在聚焦人工智能通识教育实验教学的挑战与实践,探讨如何通过有效的实验教学,让学生真正“打开黑箱”,触达人工智能原理,从而提升
jiaojianli@126.com 近年来,“循证教研”已成为全球教育改革和中国本土教研队伍建设中的一个核心热点。 它标志着教育研究范式正在经历一次深刻转型——从过往主要依赖个人经验、直觉和非系统性反思模式,转向一种更加科学、系统并由数据和证据驱动的专业实践模式。 “循证”并非教育领域的原创概念,其思想源头可以追溯到20世纪90年代兴起的“循证医学”(Evidence—Based Me
wn828@126.com 是国际知名的教育技术学家和教育心理学家,被誉为“第二代教学设计之父”。2002年,他发表了论文《首要教学原理》,首次提出“五项教学原理”;2003年,梅瑞尔开始正式写作《首要教学原理》一书,直到2012年才完成这一巨著,这也宣告了其成为新一代教学设计的奠基。这部“十年磨一剑”的著作一经出版就引发关注,被誉为“每一位教学设计工作者的必读书”。 我们常说“好的问题比
2025年诺贝尔物理学奖颁布,三位量子力学领域的科学家因在电路中发现宏观量子力学隧道效应和能量量子化的突破性贡献获此殊荣。他们在20世纪80年代通过约瑟夫森结电路完成的实验,首次证明量子世界的基本法则可在宏观尺度显现,而这一发现正是如今超导量子计算机的技术基石。 量子计算机是遵循量子力学规律进行信息处理的新型计算范式,其采用量子比特(qubit)作为信息载体,借助量子叠加与量子纠缠两大核心特
摘要:本文围绕数据的组织与呈现展开话题,并结合四年级学生熟悉的实例,阐述数据收集、整理及组织呈现对观点表达的支撑意义,提出了涵盖数据收集指导、整理展示教学、图表支撑观点、因果剖析与预测等切实可行的教学方法,目标直指学生数据意识与逻辑分析能力的提升及计算思维水平的发展,可供信息科技教师参考。
摘要:实验教学以原理指导技术实践,用操作助力原理认知,是落实“科”“技”并重理念的重要载体。本文以《数据的传输与校验》一课为例,从学生熟悉的情境出发,开发实验工具平台、设计梯度化实验任务、提供规范的实验探究支架,引导学生在实践中探究科学原理,以期为“科”“技”并重理念下的小学信息科技实验教学提供可借鉴的实践范式。
摘要:本文以《义务教育信息科技课程标准(2022年版)》为指引,运用逆向设计教学法,构建“内循环跨学科整合—外循环单元逆向设计”双循环框架。作者围绕“校园食堂食物剩余量数据分析”这一真实情境,整合跨学科知识,系统设计“数据采集—数据整理—数据可视化—数据分析与表达—数据结论与探究”的完整学习链,旨在为小学信息科技“数据组织与呈现”模块的跨学科单元教学提供可借鉴的实践范式。
摘要:本文围绕中小学人工智能通识课程设计展开研究,主要从新一代A注重运用数据与模型解决问题特点出发,介绍计算思维2.0概念的由来,分析其具体内涵和对通识课程设计的指导作用,并从育人目标、内容组织、教学方式及评价体系四个方面提出课程设计策略,强调应以素养为导向、按照生活逻辑开展项目式学习,实施“教一学一评”一体化。本研究旨在为人工智能通识课程开发提供理论依据与实践路径,以推动中小学人工智能教育从追求技术应用向注重思维培养转型。
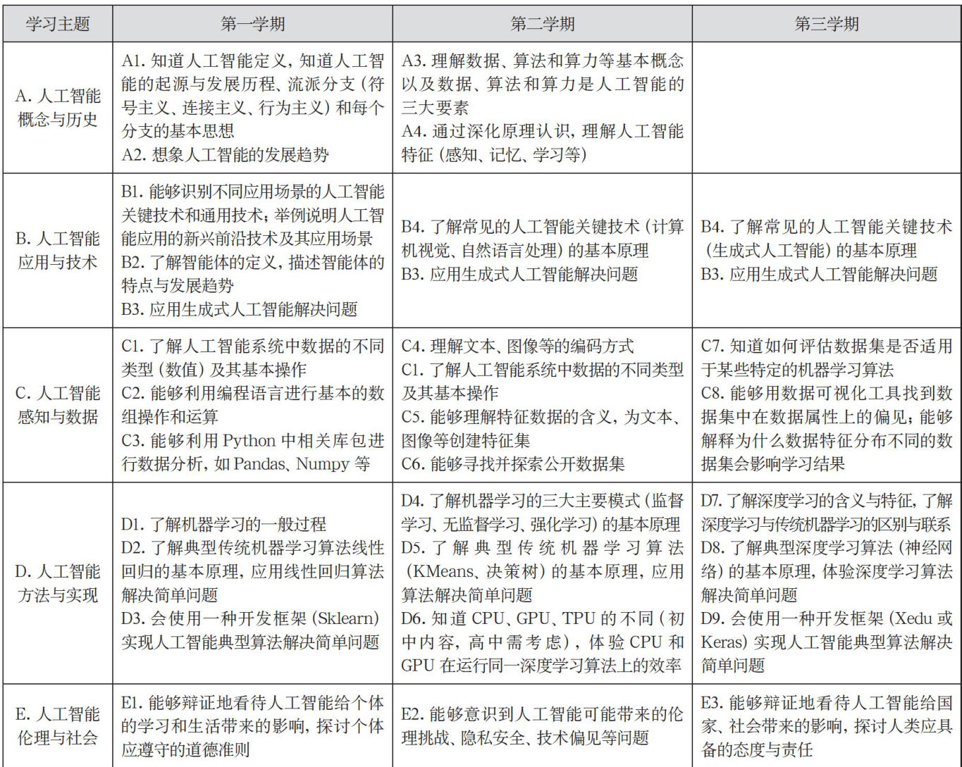
摘要:本文从校情、学情出发,探索了如何将知识、技术、思维分别作为起点、拐点、顶点形成“三点一面”的格局,并采用“三纬五经”整体策略开展人工智能通识教育课程设计,让学习活动灵活有序、学习目标丰富明确,形成学生人工智能素养发展的良好生态。
摘要:本文将设计思维融入高中游戏编程教学设计与实践,构建了以设计思维为核心的高中游戏编程教学模式,并提出了具体实践策略。研究结果表明,设计思维不仅为游戏编程教学提供了结构化框架,还通过真实问题驱动、跨学科协作与用户共情等核心环节,有效提升了学生的创新能力。
摘要:本文立足小学信息科技课程中算法教学与现实场景脱节的问题,构建以真实性学习为核心、以图形化编程为工具的项目式学习模型,并提出“校园算法工坊”三维五阶实施体系,实现从工具操作到思维建构的跨越,以期能够为小学阶段算法思维培养提供可复制的项目式学习范式。
摘要:本文针对初中信息科技跨学科主题学习存在的设计零散、融合浅层、探究表面等问题,展开了精选主题、确定学习目标、引导学生探究、整合跨学科资源、加强反馈、落实多元评价六个维度的研究与实践,并以“展览数字瑰宝,重走丝绸之路”为例,实施网页制作跨学科主题项目式学习,实现文化传承与科技素养的协同提升。
摘要:本文结合初中信息科技概念性知识教学中普遍存在的脱离现实、逻辑断裂、思维浅表化问题,以《数据的传输过程》一课为例,探索阶梯式问题链教学策略的实践路径。作者设计了“基础—拓展—创新”三级问题链,通过生活化类比、具身活动及真实问题解决,引导学生经历“记忆理解—分析应用—创造评价”的思维进阶,旨在推动抽象概念内化与高阶思维发展,为落实“科技并重”的新课标理念提供可借鉴的教学策略。
摘要:本文聚焦初中信息科技课程中“人工智能伦理”的教学,针对新课标对信息社会责任的培养要求及当前伦理教学存在的概念抽象化、体验缺失性、思维碎片化等困境,构建了“实验探究 + 文化解构+案例研讨”三位一体的教学模式。教学实践表明,该模式有效提升了学生对人工智能伦理问题的认知深度与关注度。
摘要:本文以小学信息科技《估算树叶面积》一课为研究对象,揭示了信息科技跨学科实验迁移中的三大认知误区,并针对性地提出三项对策,构建了“严谨实验设计—透明迁移路径—闭环对比验证”的解决路径,有效提升了学生知识迁移能力和学科思维水平。
摘要:本文结合对跨学科学习的概念解析,设计了“问题导向”和“素养本位”交互的双螺旋进阶路径,重点强调学生“借助问题解决、经历知识生成、学以致用”的过程,并结合跨学科要求和素养目标,设计了多元评价体系,最后以“智能晾衣架”实践为例,展示了小学信息科技跨学科的实验教学模式。
摘要:针对小学跨学科主题学习中存在的资源整合不足、探究深度有限、学科衔接不畅等现实困境,本文基于具身智能理论,提出并实践了生成式人工智能(GAI)赋能的“三环五阶”教学模式。该模型以“课前—课中—课后”为实施环节,以“情境—任务—支架—交互一评价”为教学进阶,并以《枫桥夜泊》一课为例开展跨学科(语文、信息科技、科学)主题学习。实践表明,该模式显著提升了学生的人工智能素养、计算思维及跨学科知识迁移应用能力,为GA深度融入小学跨学科教学提供了可借鉴的路径。
摘要:针对人工智能赋能传统文化传承中效率与保真的矛盾,本文提出“文化—技术双轨三阶模型”。该模型通过伦理前置校准(传承人口述干预)、双轨监督创作(视觉关键帧锚定真实性)、代谢闭环优化(文化手册迭代)三大机制,在“肇庆裹蒸文化”教学中实现 93.7% 的文化保真度(显著高于对照组 71.2% ,校内转发率达 86% ,推动了学生认知从技术效率优先转向文化信仰主导。
摘要:传统的体育教学存在“经验主导、评价模糊、反馈滞后”的现实困境。云计算、物联网、人工智能等数智技术的介入可深度赋能教学全流程,成为新时代体育教学改革破局的关键。本文以八年级《足球变向运球与射门组合挑战》一课为例,总结了数智技术赋能体育“六化”教学的实践路径,旨在为初中体育教学的数字化转型提供理论借鉴和实践参考。
摘要:跨学科学习是发展学生核心素养的重要途径,但现阶段不少教师在实施过程中面临认知不足、案例缺乏等困难。本文立足《义务教育信息科技课程标准(2022年版)》,以初中信息科技“人工智能”模块与语文“古诗词教学”内容为融合点,通过运用大语言模型开发互动教学工具,围绕《石壕吏》文本解读,设计并实施了词频统计、历史事件梳理、语义分析、诗歌创作四个教学任务。实践表明,本课教学有助于触发学生诗词感悟力,使其初步形成数字化学习方法、初步建立跨学科知识联系。
摘要:本文探索了“数字画像”技术在小学体育课堂评价中的应用。针对传统体育评价过于侧重结果性测试的局限,构建了一套基于“数字画像”的综合评价体系。实践表明,该评价模式能实现过程性与综合性评价相结合,通过教师、学生、家长、班主任和智能系统五维主体的交互协同,为教学调整、个性化指导、家校共育提供精准数据支持,有效提升了体育课堂的精准性与育人实效。
摘要:小学语文课堂评价受困于碎片化、结果化局限,难适配“评价为学习”“评价作为学习”“评价的学习”的素养导向需求,而课堂评价连续体与数智赋能协同是破局关键。本文依托常州市天宁区语文学科区域实践,基于数智赋能视角,构建以语文核心素养为统领、数智工具为纽带的课堂评价连续体逻辑进路,提炼三大实施策略,为评价改革提供可迁移经验,助力评价从“结果判定”向“素养培育”转型。
摘要:生成式人工智能的深度融入,正推动教学智能体从理念走向实践,而其开发应用也日益成为教师数字素养的关键组成部分。然而,技术赋能的背后亦潜藏着伦理风险与实践困境,恰如高悬头顶的“达摩克利斯之剑”,警示我们在拥抱智能的同时必须审慎应对。本文首先介绍了教学智能体开发的主要技术逻辑,提出对话型、知识库型和工作流型三种常见智能体,接着列举不同学科案例介绍教学智能体的实际开发与应用,最后深入探讨教学智能体在多方面可能引发的伦理挑战,提出应从多个层面予以关注并有效规避。
摘要:为解决教师向校本题库录入题目时耗时费力的问题,本文作者构建了一种结合光学识别(OCR)与大语言模型的题目智能录入系统。该系统采用模块化、分层式架构,自顶向下包含用户交互层、应用服务层、智能处理层、数据存储层和系统集成层,各层通过标准化协议协同运作。实际应用显示,该系统大幅提升了题目录入效率,促进了学校资源建设的系统化,大大减少了教师手工录题的工作量。
摘要:本文指出小学人工智能课程在实施过程中面临教师跨学科专业素养匮乏、课程资源适配性不足、评价体系滞后、家校协同薄弱等现实困境,并就课程实施的突围策略展开探索,提出可以通过建立“双师型”教师培养机制、塑造“模块化 + 场景化”课程资源生态、重构“多维动态”评价框架、构建“家校社”跨学科课程协同网络等策略和途径,全面优化跨学科人工智能课程教学,发展师生的人工智能素养和跨学科思维。
摘要:随着人工智能技术的飞速发展,培养学生人工智能素养成为教育领域的重要任务。本文以《中小学人工智能课程指南》为指引,提出指向人工智能素养的高中人工智能课程建设路径。该课程在成都市四所高中试点实施且实践效果良好,后续将进一步收集评价数据以优化课程,旨在为高中人工智能课程建设提供有效参考。
摘要:本文以江苏凤凰科学技术出版社出版的《信息科技》七年级上册为依托,融合交互式人工智能技术,通过对话交互、可视化表征与虚拟实验环境三重路径的实践探究,系统论证该技术如何有效地帮助学生整合理论知识、认知抽象概念,并且切实地提升他们的实践操作能力。
摘要:本文分析了人工智能对体验式学习的影响,提出了人工智能技术背景下小学生虚拟体验学习的相关策略,并通过多个案例分析了小学生虚拟体验学习的具体效果,以期能够为小学阶段虚拟体验式学习提供实践参考,并为人工智能与基础教育的深度融合探索可行路径。
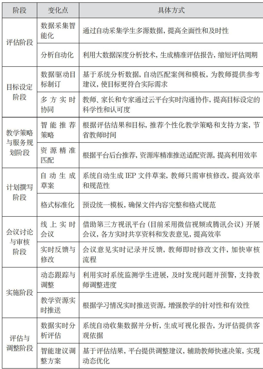
摘要:本文以“基于云平台深度融合的特需儿童IEP制订与实施研究”课题研究实证为依据,构建了面向特殊教育数字化转型的五维融合理论模型,该模型涵盖了数据、流程、关系、资源以及评价五个方面。研究结果表明,在特教云平台的辅助下,实验区域在特殊教育方面取得了重大进展,为特殊教育的数字化转型提供了可借鉴的理论框架和操作模式。
摘要:课程知识图谱是教育领域知识图谱的重要组成部分和基本单元,但在课程教学实践中,受课程数据资源、软件工具、教师技术知识和能力等诸多因素限制,课程知识图谱建设和教学应用面临多源课程资源数据标注困难、课程知识图谱高人工构建成本、教学应用模式单一等诸多现实问题。大语言模型是基于多源大数据和深度学习训练而成的神经网络模型,具有知识语义理解、智能化人机交互、动态知识生成、领域知识学习等能力。针对上述问题,本文提出基于大语言模型和多源学习资源数据的课程知识图谱建设路径,并以“计算机网络”课程知识图谱为例阐述了实践过程,以期推动人工智能和教育教学深度融合研究,促进高等教育数字化转型发展。
摘要:本研究立足学生中心视角,通过问卷调查深入分析了学生对人工智能课堂评价的应用诉求,构建了涵盖学习参与体验、知识认知发展与思维能力提升三维架构的课堂教学智能评价模型,并以“现代教育技术”课程为实践场域,设计、实施了融合人工智能技术的课程评价方案。结果表明,生成式人工智能(GAI)工具在提升评价精准度、优化课堂互动效能及促进学生思维能力发展等方面成效显著。
摘要:本文聚焦教学数字化转型背景,秉承“技术赋能教学、人机深度协同”理念,构建了覆盖课前、课中、课后全流程的人机协同教学架构,并通过具体的教学实践与案例分析,充分验证了该模式不仅显著提升了学生学习体验,深化了学习成效,还有效提高了教师的教学效率与质量,为智慧教育背景下教学模式的创新与变革提供了可借鉴的思路和实践范例。
摘要:本文探索引入大语言模型(Large Language Models,LLM)辅助医学A案例教学,提出“生成式对话+案例思辨”的教学模式。该模式通过GPT模型支持的多角色情境重建与自然语言交互,鼓励学生从医生、患者、工程师等多维视角出发,深入分析医学A案例的技术合理性、应用边界与伦理挑战。教学实践以疾病辅助诊疗任务为例,设计包括案例提供、角色扮演、对话生成与问题拓展等的教学流程,并结合学生学习产出与调查问卷反馈,评估其在促进批判性思维、问题意识与A工具使用能力方面的成效。结果表明,该模式显著提升了学生对医学A复杂问题的理解深度与探究主动性,为医学人工智能课程改革与教学创新提供了有益参考。